安徽农业大学坐落于安徽省会合肥,是一所办学历史悠久、以农林生命学科为优势和特色的省政府与农业农村部、国家林业和草原局合作共建高校,是全国首批建设“新农村发展研究院”的十所高校之一,是“中西部高校基础能力建设工程”项目高校,是安徽省“地方特色高水平”大学建设高校。
学校源于1928年成立的省立安徽大学,1935年成立农学院,1953年独立办学,1995年更名为安徽农业大学。下设18个学院(部)。现有全日制普通在校生26935人(含国际生205名),其中硕士、博士研究生6219人。在职教职工2151人,其中专任教师1367人。专任教师中副高以上职称 811 人,占专任教师的59.3%;博士生、硕士生导师1007人;现有双聘院士4人、国家级人才38人、省级人才126人。
学校现有全日制在校本科生31000余人,博士、硕士研究生5800余人。拥有国家级一流专业建设点20个,通过教育部认证专业9个、国家级特色专业6个、国家级专业综合改革试点4个,国家级一流课程、精品课程等课程12门,国家级教学团队1个,国家级人才培养模式创新实验区1个,国家级实验教学示范中心1个,国家级工程实践教育中心5个。
安徽水利水电职业技术学院
【学院概况】 安徽水利水电职业技术学院始建于1952年,其前身为水利部“淮河水利专科学校”,是隶属省水利厅的公办全日制普通高校。2000年,经省人民政府批准,正式成立安徽水利水电职业技术学院。学院是全国100所和全省3所国家示范性高职院校之一。2014年,经省发展改革委和教育厅批准,在全省高职中率先进行“四年一贯制”本科教育改革试点。2015年,经省教育厅批准为全省首批16所地方技能型高水平大学建设院校之一。2016年,荣获安徽省文明单位。2017年,荣膺全国高职院校教学资源50强。
学院坐落于安徽省省会合肥,交通便利,环境优美。校园占地1041亩,建有教学楼、学生公寓、餐饮中心、体育馆、图书馆、大学生活动中心、大学生服务中心和素质拓展基地等完善的教学和生活设施52余万㎡。校内设有九大实训中心,拥有实践性教学所必须的各类实验室、实训室、实习工厂等157个,校外固定实习实训基地405个。学院建有先进的智慧校园和交互式多媒体教学网。图书馆现有藏书70万册、电子图书60万册及各类专业期刊500余种。
2023年招生专业及招生计划
2022年安徽农业大学招生计划数660人,2023年安徽农业大学招生计划数660人,招生计划增减无变化。(PS:2023年安徽农业大学停招校本部所有专升本招生专业,将全部招生计划转入联合培养招生专业)

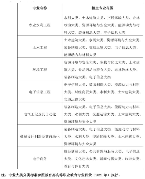
2023年专业招生范围

2023年招生专业考试科目


