扫码进入升本备考群
您好,欢迎访问安徽专升本,我们将竭诚为您服务!
当前位置:库课网校 > 招生专业 > 安徽艺术学院2023年普通高校专升本拟招生专业及考试方案的通知
安徽艺术学院2023年普通高校专升本拟招生专业及考试方案的通知
2023-01-31 10:41:45  浏览量:434次
分享至

  各位考生:

  为方便考生复习备考,根据安徽省教育厅相关文件精神,现将我校2023年普通高校专升本拟招生专业及考试方案公布如下:

  一、拟招生专业及招生专业范围

安徽艺术学院2023年普通高校专升本拟招生专业及考试方案的通知

安徽艺术学院2023年普通高校专升本拟招生专业及考试方案的通知

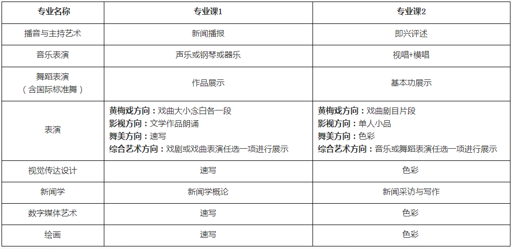
  二、专业课考试科目

安徽艺术学院2023年普通高校专升本拟招生专业及考试方案的通知

  注:所有拟招生专业公共课统考科目均为大学语文(公共课1)和英语(公共课2)。本次公布的内容为我校2023年普通高校专升本拟招生方案,最终确定的招生专业、招生计划、招生范围、考试科目、考试大纲等内容,以明年我校经上级主管部门审核后发布的《安徽艺术学院2023年普通高校专升本招生章程》为准。

  附件:新闻学专业考试大纲及参考书目.docx (12.74 K)

专升本备考资料免费领取↓↓↓

资料下载
  • 【题目】20年-24年安徽专升本语文真题
  • 【答案】20年-24年安徽专升本语文真题
  • 【题目】20年-24年安徽专升本英语真题
  • 【答案】20年-24年安徽专升本英语真题
  • 零基础必背!专升本英语50个常考句型
  • 专升本英语语法真题精选1000题
  • 2025统招专升本英语作文模板20篇
  • 2024年安徽专升本语文真题
  • 2024年安徽专升本高数真题
  • 2024年安徽专升本大学英语真题
公司地址:郑州市文化路112号库课科技大厦
服务热线: 400-6529-888
下载库课网校app