学校全称:安徽师范大学
办学层次:本科
办学类型:公办普通本科高等学校
培养地址:芜湖市九华北路 171 号(天门山校区)
联合培养院校及地址:安徽体育运动职业技术学院:公办普通高等职业技术学校,合肥市包河区花园大道 595 号。合肥幼儿师范高等专科学校:公办普通高等专科学校,合肥市新站高新区学林路 1100 号(学林路校区);合肥市新站高新区文忠路与梅冲湖路交口(梅冲湖校区)。
1. 招生计划及专业招生要求
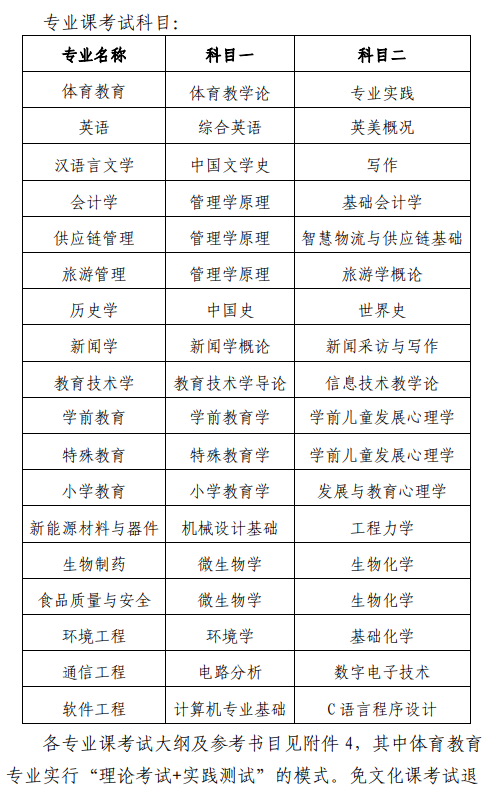
1.1 招生专业与计划



2. 报名
2.1 报名条件
2.1.1 2024年安徽省省属普通高校(以及经过批准举办普通高等职业教育的成人高等院校)的应届全日制普通高职(专科)毕业生;在安徽省应征入伍的具有普通高职(专科)学历的退役士兵。所有考生须参加省考试院统一组织的报名,并取得考生号。身体条件符合《普通高等学校招生体检工作指导意见》的体检要求,同时毕业专业须符合我校相应专业招生专业范围的要求,毕业专业非以上专业(类)的考生不能报考我校相应专升本专业。
2.1.2 申请我校各类鼓励政策考生还须分别符合下列条件:
(1)申请三等功鼓励政策退役士兵考生:服役期间荣立三等功以上奖励。
(2)申请我校技能大赛鼓励政策的考生:免试条件:获得中华人民共和国职业技能大赛铜牌及以上奖项,全国职业院校技能大赛、中国国际“互联网+”大学生创新创业大赛二等奖及以上奖项,世界技能大赛、世界职业院校技能大赛奖项。获奖的赛项须与报考的本科专业相关。面试条件:获得省教育厅等部门联合主办的全省职业院校技能大赛一等奖或教育部等部委联合主办的全国职业院校技能大赛三等奖及以上奖励。可申请技能大赛鼓励政策面试的赛项名称见附件1。
2.2 报名办法及志愿填报:
2.2.1 意向报考我校且符合我校报考条件的考生(不含在安徽省应征入伍并在外省院校完成高职(专科)学业的退役士兵考生),请于2024年3月25日10:00至3月29日16:00,按照安徽省教育招生考试院印发的《安徽省2024年普通高校专升本考试招生工作操作办法》(皖招考〔2024〕6号)(以下简称操作办法)的规定进行报名。具体报名操作流程请关注省考试院网站或微信公众号。
2.2.2 在安徽省应征入伍并在外省院校完成高职(专科)学业的退役士兵考生、申请三等功鼓励政策退役士兵考生、技能大赛获奖鼓励政策考生请于 2024 年 3 月 25 日 10:00至 2024 年 3 月 27 日 16:00,通过我校招生管理系统(登录我校本科招生信息网通过【网上报名】栏目进入系统),提交相关材料原件进行资格审核,经审核通过后,再按照《操作办法》的规定完成报名。
在安徽省应征入伍并在外省院校完成高职(专科)学业的退役士兵考生须提供:a.承诺书(附件 2);b.申请表(附件 3);c.身份证原件(人像面和国徽面复印在一张纸上);d. 退出现役证原件或退出现役证明;e.毕业证书(或加盖学校学籍管理章的包含就读学校、专业、毕业时间等信息的学籍管理系统页面截图)原件。申请三等功鼓励政策退役士兵考生须提供:a.承诺书(附件 2);b.申请表(附件 3);c.身份证原件(人像面和国徽面复印在一张纸上);d. 退出现役证原件或退出现役证5明;e.立功受奖证书原件;f.毕业证书(或加盖学校学籍管理章的包含就读学校、专业、毕业时间等信息的学籍管理系统页面截图)原件。申请技能大赛获奖鼓励政策考生须提供:a.承诺书(附件 2);b.申请表(附件 3);c.身份证原件(人像面和国徽面复印在一张纸上);d.获奖证书原件;e.学籍证明(加盖学校学籍管理章的包含就读学校、专业、毕业时间等信息的学籍管理系统页面截图)。未按要求提交材料的视为放弃享受鼓励政策。考生填报的信息和提交的材料实行承诺制,考生本人对所填报信息和提交材料的真实性负责。对于填报提交虚假信息或材料获取考试录取资格的,将按照教育部相关规定予以处理,并记入国家教育考试诚信档案。
2.2.3 专升本志愿分为 A 段和 B 段,其中 A 段为专项计划志愿,含免文化课考试退役士兵专项计划、非免试退役士兵专项计划和建档立卡考生专项计划。B 段为非专项计划志愿。符合条件的考生可兼报 A 段、B 段志愿。意向报考我校的考生,填报志愿时须仔细阅读我校招生章程,综合考虑招生专业相关要求、专业课考试时间、综合考查安排等因素,避免因考试时间冲突导致填报的志愿无效。
2.3 资格审核
2.3.1 根据《操作办法》规定,考生报考资格由毕业院校进行审核,审核未通过者不具备我校报名资格。我校将对










