学校全称:黄山学院
办学层次:本科
办学类型:公办普通本科高校
办学地址:安徽省黄山市屯溪区西海路39 号(率水校区)邮编:245041;安徽省黄山市屯溪区戴震路44 号(横江校区)邮编:245021。
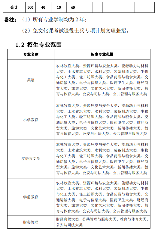
1. 招生计划及专业招生要求
1.1 招生专业计划



2. 报名
2.1 报名条件:
2.1.1 2024 年安徽省省属普通高校(以及经过批准举办普通高等职业教育的成人高等院校)的应届全日制普通高职(专科)毕业生;在安徽省应征入伍的具有普通高职(专科)学历的退役士兵。所有考生须参加省考试院统一组织的报名,并取得考生号。身体条件符合《普通高等学校招生体检工作指导意见》的体检要求,同时毕业专业须符合我校相应专业招生专业范围的要求,毕业专业非以上专业(类)的考生不能报考我校相应专升本专业。
2.1.2 申请我校各类鼓励政策考生还须分别符合下列条件:(1)申请三等功鼓励政策退役士兵考生:服役期间荣立三等功以上奖励。(2)申请我校技能大赛鼓励政策免试就学的考生:高职(专科)在校期间获得中华人民共和国职业技能大赛铜牌及以上奖项,全国职业院校技能大赛、中国国际“互联网+”大学生创新创业大赛二等奖及以上奖项,世界技能大赛、世界职业院校技能大赛奖项的高职(专科)应届毕业生。获奖项目须与我校报考专业相关。(3)申请我校技能大赛鼓励政策面试的考生:高职(专科)在校期间获得省教育厅等部门联合主办的全省职业院校技能大赛一等奖或教育部等部委联合主办的全国职业院校技能大赛三等奖及以上的高职(专科)应届毕业生。获奖项目须与我校报考专业相关。
2.2 报名办法及志愿填报:所有考生均须严格按照皖招考〔2024〕6 号文件规定的报名办法报名,具体报名操作流程请关注省考试院网站或微信公众号。专升本志愿分为 A 段和 B 段,其中A 段为专项计划志愿,含免文化课考试退役士兵专项计划、非免试退役士兵专项计划和建档立卡考生专项计划。B 段为非专项计划志愿。符合5条件的考生可兼报 A 段、B 段志愿。意向报考我校的考生,填报志愿时须仔细阅读我校招生章程,综合考虑招生专业相关要求、专业课考试时间、综合考查安排等因素,避免因考试时间冲突导致填报无效志愿。
2.2.1 意向报考我校且符合我校报考条件的考生(不含在安徽省应征入伍并在外省院校完成高职(专科)学业的退役士兵考生)在规定时间内使用电脑(不建议使用手机浏览器)登录 zsbbm.ahzsks.cn,注册后绑定微信号和手机号码。按照报名页面指引,完成信息填报、微信小程序采像、缴费等报名流程,考生本人对其填报信息的正确性、真实性负责,信息提交后不得修改。报名时段为2024 年3 月25 日10:00至 3 月 29 日 16:00。
2.2.2 意向报考我校且符合我校报考条件的在安徽省应征入伍并在外省院校完成高职(专科)学业的退役士兵考生,须将下述报名材料原件按清单顺序编号扫描为电子档并命名为:省外退役士兵+姓名+黄山学院2024 年专升本报名材 料 ( PDF 格 式 文 件 )发送至我校招办邮箱2562125732@qq.com(邮件接收截止时间为:2024 年3月27日 16:00,以电子邮件到达邮箱时间为准,过时无效),提交材料后请电话确认报名材料是否成功提交(联系方式:0559-2546568)。我校将依据考生提交的报名材料对其报名资格进行审核,资格审核结果通过考生报名时提交的联系电6话告知考生本人,考生必须保持此联系电话的畅通,以便通知有关事宜,否则后果自负。报名材料:a.报名承诺书(附件1);b.本人身份证原件(人像面和国徽面复印在一张纸上);c.毕业证书(或由毕业学校出具加盖红章的包含就读学校、专业、毕业时间等信息的学籍管理系统页面截图)原件;d. 退出现役证原件或退出现役证明。经线上资格审核通过的此类考生,由我校在报名系统录入考生身份信息、毕业学校和专业信息后,考生按照应届毕业生报名流程,完成其他信息填报、审核及缴费。
2.2.3 所有申请三等功鼓励政策退役士兵考生、技能大赛获奖鼓励政策考生按照皖招考〔2024〕6 号文件要求完成网络报名后,还须将下述资格证明材料原件按清单顺序编号扫描为电子档并命名为考生类别+考生姓名+2024 专升本报名材料(PDF 格式文件)(例:申请xxx 专业鼓励政策考生张**2024 专升本报名材料.pdf)发送至我校招生办邮箱2562125732@qq.com(邮件接收截止时间为:2024 年3月27日 16:00,以电子邮件到达邮箱时间为准,过时无效),提交材料后请电话确认报名材料是否成功提交(联系电话:0559-2546568)。申请三等功鼓励政策退役士兵考生:a.承诺书(附件1);b.申请表(附件 2);c.身份证正反面;d.退出现役证或














