学校全称:阜阳师范大学
办学层次:本科
办学类型:公办普通本科高校
办学地址:安徽省阜阳市清河西路100号(西湖校区)、安徽省阜阳市清河东路741号(清河校区)、安徽省阜阳市阜南路465号(三里桥校区)
联合培养院校:
马鞍山师范高等专科学校:【公办】马鞍山市湖西中路85号
阜阳职业技术学院:【公办】安徽省阜阳市颍州区清河西路1066号
安徽工商职业学院:【公办】安徽省合肥市双凤经济开发区金宁路16号
阜阳幼儿师范高等专科学校:【公办】安徽省阜阳市清河西路259号
注:联合培养的新生到联合培养学校报到入学、就读。
1.招生专业、计划及招生专业范围:
1.1 招生专业计划


(1)三等功鼓励政策退役士兵、技能大赛鼓励政策考生招生计划包含在以上招生计划内。技能大赛鼓励政策考生录取比例不超过考生报考专业总计划的10%。
(2)所有专业学制均为2年。
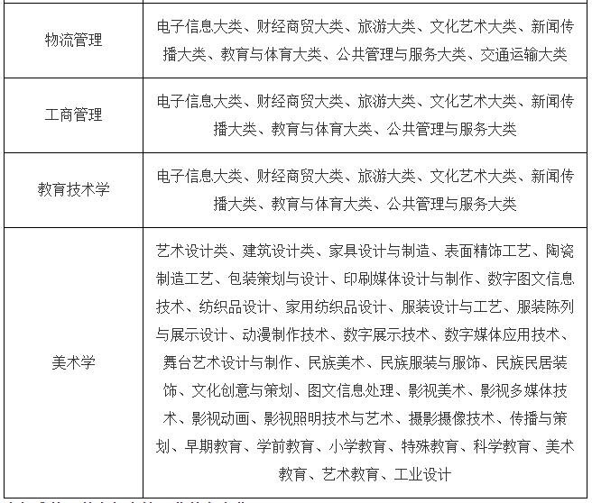
1.2 招生专业范围


注:专业大类分类标准按照教育部高等职业教育专业目录(2015年)执行。
2.报名
2.1报名条件
2.1.1 2022年安徽省省属普通高校(以及经过批准举办普通高等职业教育的成人高等院校)的应届全日制普通高职(专科)毕业生;在安徽省应征入伍具备普通高职(专科)学历的退役士兵。所有考生须参加省考试院统一组织的报名,并取得考生号。身体条件符合《普通高等学校招生体检工作指导意见》的体检要求,同时毕业专业须符合我校相应专业招生专业范围的要求,毕业专业非以上专业(类)的考生不能报考我校相应专升本专业。
2.1.2 申请我校技能大赛鼓励政策的考生:获得省教育厅等部门联合主办的全省职业院校技能大赛一等奖或教育部等部委联合主办的全国职业院校技能大赛三等奖及以上并符合报考专业赛事范围(获奖项目与招生专业对应关系表见附件1)的高职(专科)应届毕业生。
2.1.3荣立三等功以上的退役士兵考生:服役期间荣立三等功以上的退役士兵,通过我校资格审核后,可直接录取。
2.2 报名办法:
2.2.1 意向报考我校且符合我校报考条件的考生(不含在安徽省应征入伍并在外省院校完成高职(专科)学业的退役士兵考生)考生均须严格按照《安徽省2022年普通高校专升本考试招生工作操作办法》(皖招考〔2022〕1号)的要求在2022年3月18日10:00至3月22日16:00报名,并通过微信小程序随时关注自己的审核状态,在3月24日17:00前完成缴费。具体报名操作流程请关注省考试院网站或微信公众号。
2.2.2 意向报考我校且符合我校报考条件的在安徽省应征入伍并在外省院校完成高职(专科)学业的退役士兵考生,需要通过网上提交资格审核相关材料,具体要求如下:
(1)时间:3月20日8:00—21日16:00(逾期不再受理)
(2)考生须提供以下材料进行网上资格审核:a.本人身份证及复印件(人像面和国徽面复印在一张纸上);b.毕业证书(或由毕业学校出具加盖红章的包含就读学校、专业、毕业时间等信息的学籍管理系统页面截图);c.退出现役证;d.承诺书(附件2)。
(3)考生须将相关证明材料电子版(拍照或扫描)以附件的形式发送到我校指定招生邮箱(邮箱地址:zjc@fynu.edu.cn,邮件接收截止时间为:2022年3月21日16:00,以电子邮件到达邮箱时间为准,过时无效),邮件统一命名为:省外退役士兵+姓名+报考专业+2022年专升本报考免试退役士兵审核。
我校将依据考生提交的报名材料对其报名资格进行审核,审核通过的考生,我校将使用固定电话(0558-2596225)通知资格审核结果。请考生务必保证手机号码畅通(报名时提交的手机号),以便通知有关事宜,否则后果自负。
考生依据资格审核结果再按照应届毕业生报名流程,完成其他信息填报、审核及缴费。
2.2.3 所有申请三等功鼓励政策退役士兵考生、技能大赛获奖鼓励政策考生须将下述资格证明材料拍照上传至我校专升本报名系统(操作指南见附件),上传材料时间为:2022年3月18-22日16:00,过时无效。考生上传的图片必须清晰,否则视为无效。审核通过名单会在我校招生信息网公布,请关注我校招生信息网。
申请三等功鼓励政策退役士兵考生:a.承诺书(附件2);b.申请表(附件3);c.身份证正反面;d.退役证;e.立功受奖证书。
申请技能大赛获奖鼓励政策考生:a.承诺书(附件2);b.申请表(附件3);c.身份证原件及加盖学校公章的复印件;d.获奖证书原件及加盖学校公章的复印件。
未按要求提交材料的考生不具备相应资格,后果由考生本人负责。考生填报的信息和提交的材料实行承诺制,考生本人对所填报信息和提交材料的真实性负责。对于填报提交虚假信息或材料获取考试资格的,将按照教育部相关规定予以处理,并记入诚信档案。
2.3 资格审核
2.3.1 根据皖招考〔2022〕1号文件规定,考生报考资格由毕业院校进行审核,审核未通过者不具备我校报名资格。我校将对报考免试退役士兵专项计划考生资格进行复审。
2.3.2 申请三等功鼓励政策和申请技能大赛鼓励政策考生的资格通过考生提供的证明材料进行审核。审核未通过的不享受相应的鼓励政策,可参加2022年4月9日-10日举行的普通高校专升本考试。
如考生不能按期毕业、重复录取等原因造成无法入学后果,由考生本人负责。
2.4. 缴费
报名考试费按皖招考〔2022〕1号文件要求执行,我校不再另外收取其他报名考试费用。
2.5 打印准考证:
公共课考试准考证按照省考试院统一要求自行打印,具体时间和办法请关注安徽省教育招生考试院网站或安徽省教育招生考试院微信公众号及报名微信小程序。
专业课考试准考证:具体时间、方式另行通知,请关注我校招生信息网。
3. 考试
3.1 考试科目
根据《安徽省教育厅关于印发安徽省普通高职(专科)层次升入本科教育培养工作实施方案的通知》(皖教高〔2020〕2号)文件要求,招生考试实行“2门公共课(各150分)+2门专业课(各150分)”的测试方式,其中公共课实行统考,由省教育招生考试院负责组织。符合免试条件的退役士兵可自行决定是否参加公共课科目考试。
专业课考试科目:

专业课考试大纲、专业课参考书目请见我校招生信息网。
技能大赛免试材料审核通过的考生将参加我校组织的面试,时间暂定为3月27日,具体安排另行通知。
免试退役士兵参加的职业适应性或职业技能综合考查内容包括专业基础知识以及综合素质,时间暂定为4月11日,具体安排另行通知。
3.2考试时间和考试地点
公共课统考由省考试院统一编排考场,各市招生考试机构负责组织实施。公共课考试地点原则上设在考生报考院校所在市,考点安排在国家教育考试标准化考点。专业课考试地点设在阜阳市清河西路100号阜阳师范大学(西湖校区),具体考场详见准考证。专业课考试准考证领取时间、方式另行公布,请关注我校招生信息网。

注:美术学专业课科目每科考试时间为3小时,上午:9:00—12:00;下午:14:00—17:00。
3.3 成绩公布及复核
公共课:按皖招考〔2022〕1号文件执行。
专业课:专业课成绩查询请关注我校招生信息网(报考免试退役士兵专项计划考生的测试和专业课成绩同步公布)。
考生如对本人专业课考试成绩有异议,可以在规定时间内提出查分查卷申请,过期不予受理。成绩复核范围为非选择题部分的错统、漏统、漏改。未尽事宜,我校会及时在网上发布,请各位考生关注我校招生信息网。
4. 录取
4.1录取总体原则
所有专业按照《安徽省教育厅关于印发安徽省普通高职(专科)层次升入本科教育培养工作实施方案的通知》(皖教高〔2020〕2号)、《关于做好大中专等学校学生应征入伍工作的通知》(皖征〔2020〕7号)和皖招考〔2022〕1号文件精神,德智体美劳全面考核,择优录取;公平竞争,公正选拔。
4.2 录取细则
严格按照安徽省教育厅下达的招生计划和我校以下录取细则,结合考生志愿进行录取。
4.2.1 申请三等功鼓励政策的退役士兵考生:通过我校资格审核,公示无异议后,按考生填报的志愿免试录取。
4.2.2 申请技能大赛鼓励政策考生:通过我校资格审核,参加我校组织的面试,面试合格后按考生填报的志愿,根据面试成绩从高分到低分录取,名额不超过该专业总计划的10%。若出现若干名考生面试分数一致,且名次为录取考生最后一名,则按照考生参加职业院校技能大赛获奖级别和等次(国家级奖项优先)进行排序;如考生获奖级别和等次仍相同时,则参照考生提供带有学校公章的高职(专科)期间学业考试成绩,择优录取。
面试未通过的考生,可继续参加专业课和公共课考试。
4.2.3 填报免试退役士兵专项计划考生:参加我校组织的面试,考查合格考生根据其面试成绩从高分到低分按免试退役士兵专项计划数录取。若出现若干名考生面试分数一致,且名次为录取考生最后一名,则参照考生提供带有学校公章的高职(专科)期间学业考试成绩,择优录取。
4.2.4 填报普通计划志愿的考生(非专项计划):
在公共课达到省考试院划定的公共课考试合格分数线且专业课总分不低于90分的基础上(专业课考试不可缺考),按照考生总分(公共课+专业课成绩)从高分到低分排序录取,至额满为止。录取中遇到总分为平行分时,按专业课总分从高到低排序录取;总分及专业课总分仍相同时,按公共课总分从高到低录取;总分、专业课总分和公共课总分都相同时,分别依次参照大学语文/高数、英语、专业科目1、专业科目2单科成绩从高到低排序录取;若出现若干名考生所有课程分数一致,且名次为录取考生最后一名,则参照考生提供带有学校公章的高职(专科)期间学业考试成绩,择优录取。
4.2.5 填报非免试退役士兵专项计划、原建档立卡考生专项计划的考生录取细则与普通考生录取细则相同,单独排序,按相应专项招生计划数录取。
4.3 计划调整原则
若招生专业生源不均衡,我校将进行计划调整尽可能满足考生志愿。调整总体顺序为:校内计划调整、外校生源调剂。
4.3.1校内计划调整
若某专业专项计划未完成时,普通计划合格生源充足,则将未完成的专项计划调整到相同专业的普通招生计划中;若该专业的普通计划合格生源不足则将计划调整到生源充足的专业,计划调整顺序:免试退役士兵专项计划、非免试退役士兵专项计划、原建档立卡专项计划、普通计划。
若某专业普通计划未完成时,专项计划合格生源充足,则将未完成的计划调整到该专业的专项计划,计划调整顺序为:免试退役士兵专项计划、非免试退役士兵专项计划、原建档立卡专项计划;若该专业专项计划合格生源不足将调剂到其他生源充足的专业,计划调整顺序:普通计划、免试退役士兵专项计划、非免试退役士兵专项计划、原建档立卡专项计划。
计划调配数按各专业报考比例分配(向下取整)。
4.3.2 外校生源调剂
若校内专业计划调整录取后仍有未完成的招生计划,在公布缺额计划后规定时间内接受校外生源调剂。
申请调剂普通计划的考生需同时符合以下条件:
a.申请调剂的专业与原报考专业公共课考试科目相同、专业类别一致,不接受跨专业类别调剂;b.公共课达到省考试院统一划定的分数线且未被任何学校录取(含未被录取的有公共课成绩的免试退役士兵专项计划考生);c.毕业专业须符合我校招生专业范围要求。
符合条件的调剂考生按照以下顺序依次进行录取:
(1)第一志愿报考专业与申请调剂专业相同的考生;
(2)申请跨专业调剂的考生。
考生在规定时间内提交调剂申请,根据考生填报志愿按照公共科目总分从高分到低分进行录取,如公共科目总分相同,则按单科顺序及分数从高到低排序,单科顺序为:高等数学或者大学语文、英语。如出现若干名考生所有科目分数一致,且名次为录取考生最后一名,则参照考生提供带有学校公章的高职(专科)期间学业考试成绩,择优录取。
如校内调剂后,我校免试退役士兵专项计划仍有空缺,将接受校外免试退役士兵调剂。
参加免试退役士兵计划的调剂考生需同时符合以下条件:
a.符合免试退役士兵计划报考条件;
b.申请调剂的专业与原报考专业的专业类别一致,不接受跨专业类别调剂;
c.毕业专业须符合我校招生专业范围要求;
我校对填报免试退役士兵专项计划缺额计划的考生组织面试,根据其面试成绩从高分到低分排序,按免试退役士兵专项计划缺额数择优录取。
4.4. 录取结果公布
考生拟录取名单将在我校招生信息网进行公示,请考生自行登录查询。
5. 报到注册
新生持录取通知书、高职专科毕业证书、个人档案等在我校规定的时间内报到入学(联合培养的新生到联合培养学校报到入学、就读)。无故不按期报到的一律取消入学资格。报到时不能提供相关材料,或所提供材料与报名时不一致的,不予办理入学手续,其入学资格无效。
对录取后未报到、自行放弃入学资格的免试退役士兵,不再享受免试专升本政策。
6. 资格复查
新生入学后,我校根据招生政策、录取标准、《普通高等学校招生体检工作指导意见》及学籍管理相关规定,对新生报考及录取资格进行复查,对不符合条件或有弄虚作假、违纪舞弊行为的,取消入学资格,并按照相关规定予以处理,由此产生的一切后果由考生自负。
7. 学籍学历管理及待遇
普通高校专升本学生在校学习期间,学籍管理按照《普通高等学校学生管理规定》执行。
普通高校专升本学生按教学计划修完规定课程,成绩合格,由学校颁发普通高等教育本科毕业证书。按照《教育部关于当前加强高等学校学历证书规范管理的通知》(教学〔2002〕15号)精神,专升本学生毕业证书的内容须填写“在本校××专业专科起点本科学习”,学习时间按进入本科阶段学习的实际时间填写。符合学士学位授予条件的授予相应学士学位。
普通高校专升本学生的学费按照省价格主管部门标准收费,学费标准与普通本科相应专业学费标准相同。收费标准如有变更,以省价格主管部门核准的最新收费标准执行。
普通高校专升本学生毕业时,执行国家本科毕业生的有关就业政策。
8. 资助政策
学校对在校大学生实行“奖、贷、勤、助、补、减”等资助政策,并为家庭经济特别困难新生入学设立“绿色通道”。家庭经济困难学生可以通过提交个人申请、班级民主评议、学院推荐、学校审批等程序申请相关资助项目。咨询电话:0558-2593176。
9. 违规处理
在报名、考试中违规的考生及有关工作人员,严格按照《国家教育考试违规处理办法》和教育部有关文件规定处理;涉嫌违法的,移送司法机关,依照《中华人民共和国刑法修正案(九)》等追究其法律责任。
10. 其他须知
10.1 考生本人应坚持诚信的原则,报名所填报材料必须真实。
10.2 我校普通专升本招生考试各项工作在学校普通专升本招生考试工作领导小组统一领导下进行,校纪检监察部门全程监督。
10.3 根据《安徽省教育厅关于严禁职业院校升学考试改革试点高校举办升学考试考前辅导的通知》(皖教秘高〔2014〕6号)要求,我校及其教职工(含与学校有劳动关系的临时工作人员)严禁举办或与社会机构联合举办任何形式的升学考试考前辅导。严禁参加专升本本科高校为社会中介或培训等机构进行教学、宣讲、讲座等任何形式的辅导活动提供学校教室、宿舍、图书馆等校内场所。严禁高校人员参与升学考试考前辅导的教学等任何形式的活动。
10.4 阜阳师范大学招生信息网(http://www.fynu.edu.cn/bkzsxxw/)是我校相关招生考试、录取信息发布的唯一渠道,请广大考生主动及时关注,学校不再具体通知考生本人,考生因个人原因造成后果的由考生本人承担。
本校承诺严格执行国家招生政策,坚决杜绝任何形式的有偿招生,学校及工作人员不参与任何中介机构或辅导机构教学、讲座等活动。以学校名义进行非法招生宣传等活动的中介机构或个人,本校将依法追究其责任。学校举报电话:0558-2596174;安徽省教育招生考试院举报电话:0551-63609561,举报信箱:jiancha@ahedu.gov.cn。
11. 联系方式:
联系电话:0558-2596225
学校网址:http://www.fynu.edu.cn/
招生网址:http://www.fynu.edu.cn/bkzsxxw/
本章程由阜阳师范大学负责解释。
附件1 阜阳师范大学2022年普通专升本招生免试考生获奖项目与招生专业对应关系表.docx
附件2 阜阳师范大学2022年普通专升本考试报名承诺书.docx
附件3 阜阳师范大学2022年普通专升本招生考试免试考生申请表.docx
附件4 专升本退役士兵及技能大赛免试证明材料上传操作指南.docx
