学校全称:蚌埠工商学院
办学层次:本科
办学类型:民办普通本科高校
办学地址:安徽省蚌埠市禹会区东海大道7100 号
1.招生计划及专业招生要求
1.1 招生专业计划

(1)三等功鼓励政策退役士兵、技能大赛鼓励政策考生招生计划包含在以上招生计划内。技能大赛鼓励政策考生录取比例不超过考生报考专业总计划的 20%;
(2)所有专业学制均为 2 年;
(3)免文化课考试退役士兵专项计划文理兼招。
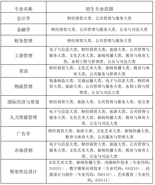
1.2 招生专业范围

注:专业大类分类标准参照教育部高等职业教育专业目录(2021 年)执行。
2.报名
2.1 报名条件
2.1.1 2023 年安徽省省属普通高校(以及经过批准举办普通高等职业教育的成人高等院校)的应届全日制普通高职(专科)毕业生;在安徽省应征入伍的具有普通高职(专科)学历的退役士兵;2022 年已报名但因疫情影响未能参加普通专升本考试的考生,可以再次报名参加 2023 年普通高校专升本考试。所有考生须参加省考试院统一组织的报名,并取得考生号。身体条件符合《普通高等学校招生体检工作指导意见》的体检要求,同时毕业专业须符合我校相应专业招生专业范围的要求,毕业专业非以上专业(类)的考生不能报考我校相应专升本专业。
更多内容,请
