学校全称:淮南师范学院
办学层次:本科
办学类型:公办普通本科学校
办学地址:安徽省淮南市田家庵区洞山西路(泉山校区)、安徽省淮南市田家庵区学院路(朝阳校区)联合培养学校:淮南联合大学,公办,淮南市田家庵区洞山西路
一、招生计划及专业招生要求
(1)招生专业计划

注:(1)获三等功及以上奖励政策的退役士兵、符合技能大赛免试政策的考生,其招生计划包含在以上计划内。技能大赛免试考生的录取比例不超过报考专业招生计划的 5%。
(2)所有专业学制均为 2 年。
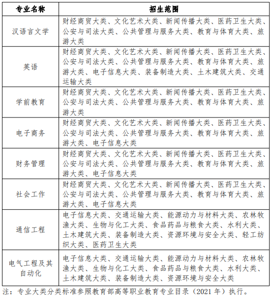
(2)招生范围

注:专业大类分类标准参照教育部高等职业教育专业目录(2021 年)执行。
二、报名
(一)报名条件 1.2023 年安徽省省属普通高校(以及经过批准举办普通高等职业教育的成人高等院校)的应届全日制普通高职(专科)毕业生;在安徽省应征入伍具备普通高职(专科)学历的退役士兵;2022 年已报名但因疫情影响未能参加普通专升本考试的考生。所有考生须参加省考试院统一组织的报名,并取得考生号。身体条件符合《普通高等学校招生体检工作指导意见》的体检要求,同时毕业专业须符合我校相应专业招生专业范围的要求。
其中报考师范专业的考生,须符合《中华人民共和国教师资格条例》要求,否则自行承担因自身条件不符造成的教师资格证认证无法通过的后果。
2.申请我校各类鼓励政策考生还须分别符合下列条件:申请我校技能大赛免试政策的考生:获得安徽省教育厅等部门联合主办的全省职业院校技能大赛一等奖或教育部等部委联合主办的全国职业院校技能大赛三等奖及以上的高职(专科)应届毕业生,其毕业专业须符合我校相应专业的招生范围,且获奖项目符合我校招生专业免试录取赛事范围(见附件 1)。荣立三等功以上的退役士兵考生:服役期间荣立三等功以上的退役士兵,通过我校资格审核后,可直接录取。
(二)报名时间 2023 年普通高校专升本报名时段为 2023 年3 月23 日10:00至3月27 日 16:00。
(三)志愿设置及报名办法志愿设置及志愿填报具体按照省考试院的相关文件执行。意向报考我校的考生,填报志愿时须仔细阅读我校招生章程,综合考虑招生专业相关要求、专业课考试时间、综合考查安排等因素,避免填报无效志愿。
1.符合我校报名条件的考生(不含在安徽省应征入伍并在外省院校完成高职(专科)学业的退役士兵考生)均须严格按照《安徽省2023年普通高校专升本考试招生工作操作办法》(皖招考〔2023〕5 号)的要求报名,并通过微信小程序随时关注自己的审核状态,在3 月29 日17:00前完成缴费。具体报名操作流程请关注省考试院网站或微信公众号。2.在安徽省应征入伍并在外省院校完成高职(专科)学业的退役士兵考生,需通过邮箱报送资格审核相关材料,具体要求如下:
(1)时间:3 月 23 日 08:00-24 日 16:00(逾期不予受理);
更多内容,请
