学校全称:安徽外国语学院
办学层次:本科
办学类型:民办普通本科高校
办学地址:安徽省合肥市肥西县紫蓬山风景区森林大道 2 号
1. 招生计划及专业招生要求
1.1 招生专业计划

(1)三等功鼓励政策退役士兵、技能大赛鼓励政策考生招生计划包含在以上招生计划内。技能大赛鼓励政策考生录取比例不超过考生报考专业总计划的 10%。
(2)所有专业学制均为 2 年。
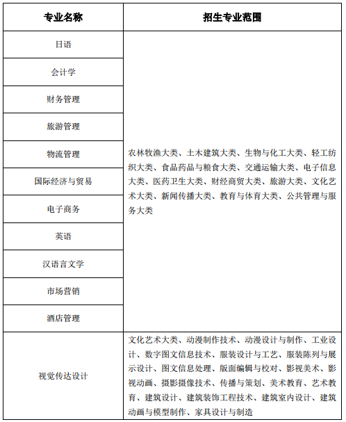
1.2 招生专业范围

注:专业大类分类标准按照教育部高等职业教育专业目录(2015 年)执行。
2、报名
2.1 报名条件:
2.1.1 2022 年安徽省省属普通高校(以及经过批准举办普通高等职业教育的成人高等院校)的应届全日制普通高职(专科)毕业生;在安徽省应征入伍具备
普通高职(专科)学历的退役士兵。所有考生须参加省考试院统一组织的报名,并取得考生号。身体条件符合《普通高等学校招生体检工作指导意见》的体检要求,同时毕业专业须符合我校相应专业招生专业范围的要求,毕业专业非以上专业(类)的考生不能报考我校相应专升本专业。
2.1.2 申请我校技能大赛鼓励政策的考生:根据《安徽省教育厅关于印发安徽省普通高职(专科)层次升入本科教育培养工作实施方案的通知》(皖教高〔2020〕2 号)有关政策,获得安徽省教育厅等部门联合主办的全省职业院校技能大赛一等奖或教育部等部委联合主办的全国职业院校技能大赛三等奖及以上的高职(专科)应届毕业生,符合普通专升本考试招生报考条件,考生所学专业符合我校对考生高职阶段所学专业要求,经我校面试合格,直接录取。
2.2 报名办法:
2.2.1 意向报考我校且符合我校报考条件的考生(不含在安徽省应征入伍并在外省院校完成高职(专科)学业的退役士兵考生)考生均须严格按照《安徽省2022 年普通高校专升本考试招生工作操作办法》(皖招考〔2022〕1 号)的要求在 2022 年 3 月 18 日 10:00 至 3 月 22 日 16:00 报名,并通过微信小程序随时关注自己的审核状态,在 3 月 24 日 17:00 前完成缴费。具体报名操作流程请关注省考试院网站或微信公众号。
2.2.2 意向报考我校且符合我校报考条件的在安徽省应征入伍并在外省院校完成高职(专科)学业的退役士兵考生,另外需要在 3 月 18 日-19 日期间线上提交相关证明到我校指定邮箱进行资格审核。考生须将下述资格证明材料原件按清单顺序编号扫描为电子档并命名为退役士兵+考生姓名+2022 专升本报名材料(PDF格式文件)发送至我校招生办邮箱 awjyzd@163.com,提交材料后请电话确认报名材料是否成功提交(联系电话:0551-68589666、68589777)。考生须提交以下材料进行线上资格审核:a.本人身份证及复印件(人像面和国徽面复印在一张纸上);b.毕业证书(或由毕业学校出具加盖红章的包含就读学校、专业、毕业时间等信息的学籍管理系统页面截图);c.退出现役证。经线上资格审核通过的此类考生可以继续按照应届毕业生报名流程,完成其他信息填报、审核及缴费。
2.2.3 所有申请三等功鼓励政策退役士兵考生、技能大赛获奖鼓励政策考生须将下述资格证明材料原件按清单顺序编号扫描为电子档并命名为考生类别+考生姓名+2022 专 升本 报名材 料( PDF 格 式文件 )发 送至我 校招生 办邮箱awjyzd@163.com(邮件接收截止时间为:2022 年 3 月 25 日 16:00,以电子邮件到达邮箱时间为准,过时无效),提交材料后请电话确认报名材料是否成功提交(联系电话:0551-68589666、68589777)。申请三等功鼓励政策退役士兵考生:a.承诺书(附件 1);b.申请表(附件 2);c. 身份证正反面;d. 退役证;e. 立功受奖证书;申请技能大赛获奖鼓励政策考生:a.承诺书(附件 1);b.申请表(附件 2);c. 身份证正反面;d. 获奖证书;未按要求提交材料的考生不具备相应资格,后果由考生本人负责。考生填报的信息和提交的材料实行承诺制,考生本人对所填报信息和提交材料的真实性负责。对于填报提交虚假信息或材料获取考试资格的,将按照教育部相关规定予以处理,并记入诚信档案。
2.3 资格审核
2.3.1 根据皖招考〔2022〕1 号文件规定,考生报考资格由毕业院校进行审核,审核未通过者不具备我校报名资格。我校将对报考免试退役士兵专项计划考生资格进行复审。
2.3.2 对申请三等功鼓励政策和申请技能大赛鼓励政策考生的资格通过考生提供的证明材料进行审核。审核未通过的不享受相应的鼓励政策,可参加 2022 年4 月 9 日-10 日举行的普通高校专升本考试。如考生不能按期毕业、重复录取等原因造成无法入学后果,由考生本人负责。
2.4. 缴费
报名考试费按皖招考〔2022〕1 号文件要求执行,我校不再另外收取其他报名考试费用。
2.5 打印准考证
公共课考试准考证按照省考试院统一要求自行打印,具体时间和办法请关注安徽省教育招生考试院网站或安徽省教育招生考试院微信公众号及报名微信小程序。
专业课考试准考证:4 月 6 日-7 日在我校招生网下载打印,网址:http://www.aisu.edu.cn/zsb/
3. 考试
3.1 考试科目
根据《安徽省教育厅关于印发安徽省普通高职(专科)层次升入本科教育培养工作实施方案的通知》(皖教高〔2020〕2 号)文件要求,招生考试实行“2 门公共课(各 150 分)+2 门专业课(各 150 分)”的测试方式,其中公共课实行统考,由省教育招生考试院负责组织。符合免试条件的退役士兵可自行决定是否参加公共课科目考试。
考试科目:


专业课考试大纲、专业课参考书目在我校招生网下载查看。网址:http://www.aisu.edu.cn/zsb/info/1097/4350.htm符合免试退役士兵专项计划的考生可免于参加公共课考试,其报考的本科专业原则上应与就读的高职(专科)专业大体对应。我校根据专业人才培养要求,进行职业适应性和技能测试,择优录取,并将录取结果在学校招生网站公示。测 试 具 体 内 容 在 考 试 前 三 天 另 行 发 布 , 请 及 时 关 注 学 校 招 生 网(http://www.aisu.edu.cn/zsb/)。根据《安徽省教育厅关于印发安徽省普通高职(专科)层次升入本科教育培养工作实施方案的通知》(皖教高〔2020〕2 号)有关政策,获得安徽省教育厅等部门联合主办的全省职业院校技能大赛一等奖或教育部等部委联合主办的全国职业院校技能大赛三等奖及以上的高职(专科)应届毕业生,经我校面试合格,直接录取。面试内容为综合能力,专业知识和职业素质等。面试未被录取的考生,可继续参加笔试。相关信息在我校招生网发布 http://www.aisu.edu.cn/zsb/。
3.2 考试时间和考试地点
公共课统考由省考试院统一编排考场,各市招生考试机构负责组织实施。公共课考试地点原则上设在考生报考院校所在市,考点安排在国家教育考试标准化考点。专业课考试地点设在安徽外国语学院,地址:安徽省合肥市肥西县紫蓬山风区森林大道 2 号,具体考场详见准考证,在我校招生网公布,网址:http://www.aisu.edu.cn/zsb/index.htm。

报考免试退役士兵专项计划考生,我校于 4 月 12 日统一组织职业适应性或职业技能综合考查。
3.3 成绩公布及复核
公共课:按皖招考〔2022〕1 号文件执行。
专业课:考生可登录我校招生网站查询(网 址 :http://www.aisu.edu.cn/zsb/index.htm)专业课成绩和报考免试退役士兵专项计划考生成绩(测试、面试、技能等)。
成绩复查流程:成绩公布后,如考生对本人专业科目成绩有异议,可在规定成绩复查受理时间内,向我校教务处提交查分申请(教务处电话:0551-68589988),我校按照相关规定组织专人复查。公共科目成绩复查由省考试院统一组织实施,考生可到考点所在市级招生考试机构申请。
成绩复查结果:考生对专业课成绩有异议自公布成绩起三日内可登陆我校招生网下载查分申请表到我校教务处查分(教务处电话:0551-68589988),查分限查漏改、漏统、错统,宽严不查。经核查有误及时通知考生,无误不予通知。报考免试退役士兵专项计划考生的测试和专业课成绩同步公布。
4. 录取
4.1 录取总体原则
所有专业按照《安徽省教育厅关于印发安徽省普通高职(专科)层次升入本科教育培养工作实施方案的通知》(皖教高〔2020〕2 号)、《关于做好大中专等学校学生应征入伍工作的通知》(皖征〔2020〕7 号)和皖招考〔2022〕1 号文件精神,德智体美劳全面考核,择优录取;公平竞争,公正选拔。
4.2 录取细则
严格按照安徽省教育厅下达的招生计划和我校以下录取细则,结合考生志愿进行录取。
4.2.1 申请三等功鼓励政策的退役士兵考生:通过我校资格审核,公示无异议后,按考生填报的志愿免试录取。
4.2.2 申请技能大赛鼓励政策考生:通过我校资格审核,参加我校组织的面试,面试合格后按考生填报的志愿,根据面试成绩从高分到低分排序,择优录取,名额不超过该专业总计划的 10%。如出现考生同分,则按照考生提供的高职(专科)期间学业考试成绩作为录取参考。
4.2.3 填报免试退役士兵专项计划考生:参加我校职业适应性或职业技能综合考查,考查合格考生根据其职业技能综合考查成绩从高分到低分排序,按免试退役士兵专项计划数择优录取。如出现考生同分,则按照考生提供的高职(专科)期间学业考试成绩作为录取参考。
4.2.4 填报普通计划志愿的考生(非专项计划):在公共课达到省考试院划定的公共课考试合格分数线且专业课总分不低于 40分,不得有缺考科目和单科成绩零分的基础上,按照考生总成绩(公共课+专业课)排序从高分到低分,择优录取。总成绩相同情况下,按照公共课总分从高分到低分录取,如公共课成绩再相同则依次按照公共课英语、公共课大学语文、专业课科目 1、专业课科目 2 从高分到低分预录取。如出现若名考生所有科目分数一致,且名次为录取考生后一名,则按照考生提供的高职(专科)期间学业考试成绩作为录取参考。
4.2.5 填报非免试退役士兵专项计划、原建档立卡考生专项计划的考生录取细则与普通考生录取细则相同,单独排序,按相应专项招生计划数择优录取。
4.3 计划调整原则
若招生专业生源不均衡,我校将进行计划调整尽可能满足考生志愿。调整总体顺序为:专业内计划调整、专业间计划调整、外校生源调剂。
4.3.1 专业内计划调整
如果普通计划和专项计划任一方生源充足的情况下,专业内调剂时普通计划和各专项计划均可互调,否则将普通计划和专项计划分别调至生源充足专业的普通计划和专项计划上进行专业间调剂。专业内计划调剂规则:未完成计划调出顺序和生源充足调入计划顺序均为免试退役士兵专项计划、非免试退役士兵专项计划、建档立卡考生专项计划、普通计划。
4.3.2 专业间计划调整
经专业内计划调整后,普通计划和各专项计划任一方生源充足的情况下,普通计划和各专项计划依然可以互调,保证线上合格生源录取。生源不足未完成计划的专业,将剩余计划调整至合格生源充足的其他专业进行录取。计划调整原则上按照各专业剩余合格生源统计,剩余计划按生源报考需求分配到尚有合格生源的专业,按照分数优先的原则。按照考生总成绩(公共课+专业课)排序从高分到低分进行录取,如总成绩相同情况下,按照公共课总分从高分到低分录取,如公共课成绩相同则依次按照公共课英语、公共课大学语文、专业课科目 1、专业课科目 2 从高分到低分预录取。
4.3.3 外校生源调剂
若校内专业计划调整录取后仍有未完成的招生计划,在公布缺额计划后规定时间内接受校外生源调剂。
调剂考生需同时符合以下条件:
a.申请调剂的专业与原报考专业公共课考试科目相同、专业类别一致,不接受跨专业类别调剂; b.公共课达到省考试院统一划定的分数线且未被任何学校录取(填报免试退役士兵专项计划调剂志愿的考生除外);c. 高职(专科)毕业专业须符合我校招生专业范围要求;d.原报考专业与报考的调剂专业相同,同时也接收其他学科门类调剂(说明:日语、会计学、财务管理、旅游管理、物流管理、国际经济与贸易、电子商务、英语、汉语言文学、市场营销、酒店管理 11 个招生专业可调剂学科门类为:文学、法学、工学、管理学、教育学、经济学、农学、理学;视觉传达设计可调剂学科门类为:艺术学)。考生在规定时间内登陆报名系统填报征集志愿,根据考生填报志愿按照公共科目总分从高分到低分进行录取,如公共科目总分相同,则按单科顺序及分数从高到低排序,单科顺序为:公共课英语、公共课大学语文。如出现若干名考生所有科目分数一致,且名次为录取考生最后一名,则按照考生提供的高职(专科) 期间学业考试成绩作为录取参考。免试退役士兵专项计划接受调剂办法:我校对填报免试退役士兵专项计划缺额计划的考生组织面试,择优录取。
4.4. 录取结果公布
考生录取名单在我校招生网 http://www.aisu.edu.cn/zsb/index.htm 发布,请考生自行登录查询。
5. 报到注册
新生持录取通知书、专科毕业证书、身份证、个人档案等在我校规定的时间内报到入学。无故不按期报到的一律取消入学资格。报到时不能提供相关材料,或所提供材料与报名时不一致的,不予办理入学手续,其入学资格无效。对录取后未报到、自行放弃入学资格的免试退役士兵,不再享受免试专升本政策。
6. 资格复查
新生录取后,学校不再受理转专业申请。新生入学后,我校根据招生政策、录取标准、《普通高等学校招生体检工作指导意见》及学籍管理相关规定,对新生报考及录取资格进行复查,凡不能如期取得专科毕业证书或不符合报考资格、体检不合格、冒名顶替、弄虚作假者,将取消入学资格,并按相关规定予以处理,由此产生的一切后果由考生自负。
7. 学籍学历管理及待遇
普通高校专升本学生在校学习期间,学籍管理按照《普通高等学校学生管理规定》执行。
普通高校专升本学生按教学计划修完规定课程,成绩合格,由学校颁发普通高等教育本科毕业证书。按照《教育部关于当前加强高等学校学历证书规范管理的通知》(教学〔2002〕15 号)精神,专升本学生毕业证书的内容须填写“在本校××专业专科起点本科学习”,学习时间按进入本科阶段学习的实际时间填写。符合学士学位授予条件的授予相应学士学位。普通高校专升本学生的学费按照向安徽省发展和改革委员会价格调控和收费管理处的备案标准执行,学费标准与普通本科相应专业学费标准相同。收费标准如有变更,以安徽外国语学院财务处发布核准的最新收费标准执行。普通高校专升本学生毕业时,执行国家本科毕业生的有关就业政策。
8. 资助政策
普通高校专升本学生与普通本科学生享受同等资助政策。
9. 违规处理
在报名、考试中违规的考生及有关工作人员,严格按照《国家教育考试违规处理办法》和教育部有关文件规定处理;涉嫌违法的,移送司法机关,依照《中华人民共和国刑法修正案(九)》等追究其法律责任。
10. 其他须知
10.1 考生本人应坚持诚信的原则,报名所填报材料必须真实。
10.2 我校普通专升本招生考试各项工作在学校普通专升本招生考试工作领导小组统一领导下进行,校纪检监察部门全程监督。
10.3 根据《安徽省教育厅关于严禁职业院校升学考试改革试点高校举办升学考试考前辅导的通知》(皖教秘高〔2014〕6 号)要求,我校及其教职工(含与学校有劳动关系的临时工作人员)严禁举办或与社会机构联合举办任何形式的升学考试考前辅导。严禁参加专升本本科高校为社会中介或培训等机构进行教学、宣讲、讲座等任何形式的辅导活动提供学校教室、宿舍、图书馆等校内场所。严禁高校人员参与升学考试考前辅导的教学等任何形式的活动。
10.4 安徽外国语学院招生网 http://www.aisu.edu.cn/zsb/index.htm 是我校相关招生考试、录取信息发布的唯一渠道,请广大考生主动及时关注,学校不再具体通知考生本人,考生因个人原因造成后果的由考生本人承担。
本校承诺严格执行国家招生政策,坚决杜绝任何形式的有偿招生,学校及工作人员不参与任何中介机构或辅导机构教学、讲座等活动。以学校名义进行非法招生宣传等活动的中介机构或个人,本校将依法追究其责任。学校举报电话:0551—68589058;安徽省教育招生考试院举报电话:0551-63609561,举报信箱:jiancha@ahedu.gov.cn。
11. 联系方式
联系电话:0551—68589666、68589777、68589888
学校网址:http://www.aisu.edu.cn
招生网址:http://www.aisu.edu.cn/zsb
咨询 QQ①群:652255152 咨询 QQ②群:834821389
联系地址:安徽省合肥市肥西县紫蓬山风景区森林大道 2 号
本章程由安徽外国语学院负责解释。
