学校全称:淮北理工学院
办学层次:本科办学类型:民办普通本科高校
学校地址:安徽省淮北市杜集区高岳街道青年路 8 号
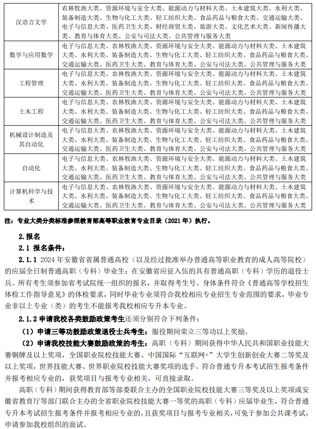
1.招生计划及专业招生要求
1.1 招生专业计划



2.2 报名办法及志愿填报:所有考生均须严格按照《安徽省 2024 年普通高校专升本考试招生工作操作办法》文件规定的报名办法报名,报名时段为 2024 年 3 月 25 日 10:00 至 3 月 29 日16:00,具体报名操作流程请关注省考试院网站或微信公众号。专升本录取分一志愿、调剂志愿两个批次。两了批次均分为A 段和B 段,其中A 段为专项计划志愿,含免文化课试退役士兵专项计划、非免试退役士兵专项计划和建档立卡考生专项计划。B段为非专项计划志愿。符合条件的考生可兼报 A 段、B 段志愿。意向报考我校的考生,填报志愿时须仔细阅读我校招生章程,综合考虑招生专业相关要求、专业课考试时间、综合考查安排等因素,避免填报无效志愿。
2.2.1 意向报考我校且符合我校报考条件的考生(不含在安徽省应征入伍并在外省院校完成高职(专科)学业的退役士兵考生)在规定时间内使用电脑(不建议使用手机浏览器)登录zsbbm.ahzsks.cn,注册后绑定微信号和手机号码。按照报名页面指引,完成信息填报、微信小程序采像、缴费等报名流程。
2.2.2 意向报考我校且符合我校报考条件的在安徽省应征入伍并在外省院校完成高职(专科)学业的退役士兵考生,须将下述报名材料原件按清单顺序编号扫描为电子档并命名为:省外退役士兵+姓名+XXXX 学院 2024 年专升本报名材料(PDF 格式文件)发送至我校招办邮箱572197801@qq.com(邮件接收截止时间: 2024 年 3 月 25 日 10:00 至 3 月 26 日 16:00 ,以电子邮件到达邮箱时间为准,过时无效),提交材料后请考生电话确认报名材料是否提交成功(联系电话:联系电话:0561-3128888),我校将依据考生提交的报名材料对其报名资格进行审核,资格审核结果通过考生报名时提交的联系电话告知考生本人,考生必须保持此联系电话的畅通,以便通知有关事宜,否则后果自负。报名材料:a. 淮北理工学院 2024 年普通高校专升本考试省外高职(专科)毕业生退役士兵报名申请表及承诺书(附件 1);b.本人身份证原件(人像面和国徽面复印在一张纸上);c.毕业证书(或由毕业学校出具加盖学籍管理印章的包含就读学校、专业、毕业时间等信息的学籍管理系统页面截图)原件;d. 退出现役证原件或退出现役证明。经线上资格审核通过的此类考生,由我校在报名系统录入考生身份信息、毕业学校和专业信息后,考生按照应届毕业生报名流程,完成其他信息填报、审核及缴费。
2.2.3 所有申请三等功鼓励政策退役士兵考生、技能大赛获奖鼓励政策考生按照《安徽省2024年普通高校专升本考试招生工作操作办法》文件要求完成网上报名后,还须将下述资格证明材料原件按清单顺序编号扫描为电子档并命名为考生类别+考生姓名+2024 专升本报名材料(PDF格式文件)(例:申请 xxx 专业鼓励政策考生张**2024 专升本报名材料.pdf)发送至我校招生办邮箱572197801@qq.com(邮件接收截止时间为:2024 年 3 月 27 日 16:00,以电子邮件到达邮箱时间为准,过时无效),提交材料后请电话确认报名材料是否成功提交(联系电话:0561-3128888)。申请三等功鼓励政策退役士兵考生:a. 承诺书(附件 1);b. 申请表(附件2);c.身份证正反面;d.退出现役证或退出现役证明;e. 立功受奖证书。申请技能大赛获奖鼓励政策考生:a. 承诺书(附件 1);b. 申请表(附件2);c.身份证正反面;d. 获奖证书。—5—未按要求提交材料的考生不具备相应资格,后果由考生本人负责。考生填报的信息和提交的材料实行承诺制,考生本人对所填报信息和提交材料的真实性负责。对于填报提交虚假信息或材料获取考试资格的,将按照教育部相关规定予以处理,并记入诚信档案。
2.3 资格审核
2.3.1 按照《安徽省 2024 年普通高校专升本考试招生工作操作办法》文件规定,考生报考资格由毕业院校进行审核,审核未通过者不具备我校报名资格。我校将对报考免文化课考试退役士兵专项计划考生资格进行复审。
2.3.2 申请三等功鼓励政策和申请技能大赛鼓励政策考生的资格通过考生提供的证明材料进行审核。审核未通过的不享受相应的鼓励政策,可参加 2024 年普通高校专升本公共课、专业课考试。如因考生不能按期毕业、重复录取等原因造成无法入学后果,由考生本人负责。2.4. 缴费报名考试费按照《安徽省 2024 年普通高校专升本考试招生工作操作办法》文件要求执行,我校不再另外收取其他报名考试费用。
2.5 打印准考证:考生请于公共课考试前一周登录报名网站(zsbbm.ahzsks.cn)打印准考证,并根据准考证上规定的时间持第二代居民身份证和准考证到考点指定地点参加考试。专业课考试准考证:采用网上打印方式、打印时间请及时查看学校招生网通知https://zsb.hblgxy.edu.cn3. 考试3.1 考试科目根据《安徽省教育厅关于印发安徽省普通高职(专科)层次升入本科教育培养工作实施方案的通知》(皖教高〔2020〕2 号)文件要求,招生考试实行“2 门公共课(各150 分)+2 门专业课(各150 分)”的测试方式,其中公共课实行统考,由省教育招生考试院负责组织。
专业课考试科目:







