学校全称:滁州学院
办学层次:本科
办学类型:公办普通本科
高校学校地址:安徽省滁州市会峰西路1 号(会峰校区),安徽省滁州市琅琊西路2 号(琅琊校区)。
1.招生计划及专业招生要求
1.1 招生专业计划

备注:(1)所有专业学制均为 2 年。(2)免文化课考试退役士兵专项计划文理兼招。

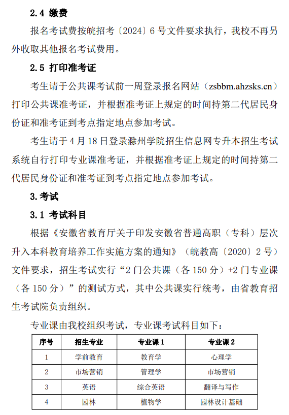
2.报名
2.1 报名条件:
2.1.1 2024 年安徽省省属普通高校(以及经过批准举办普通高等职业教育的成人高等院校)的应届全日制普通高职(专科)毕业生;在安徽省应征入伍的具有普通高职(专科)学历的退役士兵。所有考生须参加省考试院统一组织的报名,并取得考生号。身体条件符合《普通高等学校招生体检工作指导意见》的体检要求,同时毕业专业须符合我校相应专业招生专业范围的要求,毕业专业非以上专业(类)的考生不能报考我校相应专升本专业。
2.1.2 申请我校各类鼓励政策的考生还须符合下列条件之一:
(1)申请三等功鼓励政策退役士兵考生:服役期间荣立三等功以上奖励的退役士兵,符合普通专升本招生报考条件并报考相应专业的,可向我校申请免试。
(2)申请技能大赛获奖免试鼓励政策考生:高职(专科)在校期间获得中华人民共和国职业技能大赛铜牌及以上奖项,全国职业院校技能大赛、中国国际“互联网+”大学生创新创业大赛二等奖及以上奖项,世界技能大赛、世界职业院校技能大赛获奖的高职(专科)应届毕业生,符合普通专升本考试招生报考条件并报考我校相应专业的,且获奖项目与报考专业相同或相近的,可直接录取。
(3)申请技能大赛获奖面试鼓励政策考生:高职(专科)在校期间获得省教育厅等部门联合主办的全省职业院校技能大赛一等奖或教育部等部委联合主办的全国职业院校技能大赛三等奖及以上奖项的高职(专科)应届毕业生,符合普通专升本考试招生报考条件并报考我校相应专业的,且获奖项目与报考专业相同或相近的,须参加我校组织的面试考核。
2.2 报名办法及志愿填报:所有考生均须严格按照皖招考〔2024〕6 号规定的报名办法报名,具体报名操作流程请关注省考试院网站或微信公众号。专升本志愿分为 A 段和 B 段,其中A 段为专项计划志愿,含免文化课考试退役士兵专项计划、非免试退役士兵专项计划和建4档立卡考生专项计划。B 段为非专项计划志愿。符合条件的考生可兼报 A 段、B 段志愿。意向报考我校的考生,填报志愿时须仔细阅读我校招生章程,综合考虑招生专业相关要求、专业课考试时间、综合考查安排等因素,避免填报无效志愿。资格审核与考生报名同步进行。考生本人须通过微信小程序及时查询审核状态,及时修正审核不通过项目,未及时更正信息提交重新审核的,遗留问题由考生本人负责。
2.2.1 意向报考我校且符合我校报考条件的考生(不含在安徽省应征入伍并在外省院校完成高职(专科)学业的退役士兵考生)在规定时间内使用电脑(不建议使用手机浏览器)登录zsbbm.ahzsks.cn,注册后绑定微信号和手机号码。按照报名页面指引,完成信息填报、微信小程序采像、缴费等报名流程,报名时段为 2024 年 3 月 25 日 10:00 至3 月29 日16:00。
2.2.2 意向报考我校且符合我校报考条件的在安徽省应征入伍并在外省院校完成高职(专科)学业的退役士兵考生,须将下述证明材料原件按清单顺序编号扫描为电子档并命名为“报考专业+省外考生+考生姓名+2024 专升本报名材料(PDF 格式文件)”(例:报考 XX 专业省外考生张三2024 专升本报名材料.pdf)发送至我校招生办邮箱 3526449547@qq.com(邮件接收截止时间为:2024 年 3 月 27 日 16:00,以电子邮件到达邮箱时间为准,过时无效),提交材料后考生须及时电话确认报名材料是否成功提交(联













