学校全称:马鞍山学院
办学层次:本科
办学类型:民办普通高等学校
办学地址:安徽省马鞍山市当涂县姑孰镇黄池路 8 号
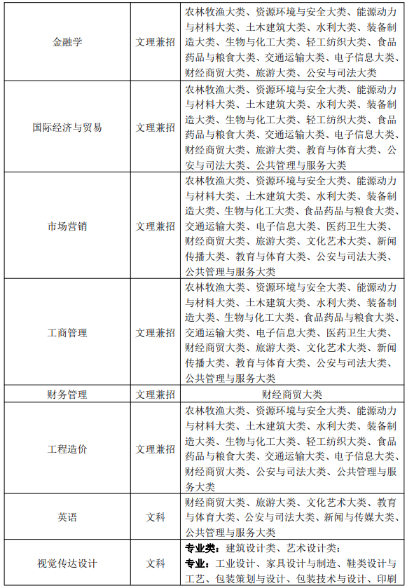
1.招生计划及专业招生要求
1.1 招生专业计划




考试。所有考生须参加省考试院统一组织的报名,并取得考生号。身体条件符合《普通高等学校招生体检工作指导意见》的体检要求,同时毕业专业须符合我校相应专业招生专业范围的要求,毕业专业非以上专业(类)的考生不能报考我校相应专升本专业。
2.1.2 申请我校各类鼓励政策考生还须分别符合下列条件
1.申请三等功鼓励政策退役士兵考生:服役期间荣立三等功以上奖励。
2.申请我校技能大赛鼓励政策的考生:获得中华人民共和国职业技能大赛铜牌及以上奖项,全国职业院校技能大赛、中国国际“互联网+”大学生创新创业大赛二等奖及以上奖项,世界技能大赛、世界职业院校技能大赛奖项的选手取得普通高等学校专升本考试免试就学资格。符合普通专升本考试招生报考条件并报考相应专业的,获奖项目要与报考专业相关,可直接录取。除上述奖项外,获得以下奖项的高职(专科)应届毕业生,符合普通专升本考试招生报考条件并报考相应专业的,且获奖项目要与报考专业相关,免于参加公共课考试,经我校面试通过,可直接录取。
(1)教育部等部委联合主办的全国职业院校技能大赛三等奖及以上奖项;
(2)安徽省教育厅等部门联合主办的全省职业院校技能大赛一等奖。以上获奖考生的免试资格,由我校依据教育厅下发的获奖名单进行审核,审核通过考生名单在我校招生中心网站及教育部阳光高考平台网站院校栏公示。申请享受鼓励政策的考生须按照我校要求,在规定时间内向我校提交相关证明材料,未按要求提供相关材料的,视为放弃享受鼓励政策。
2.2 报名办法及志愿填报所有考生均须严格按照文件规定的报名办法报名,具体报名操作流程按照《安徽省 2024 年普通高校专升本考试招生工作操作办法》执行。专升本志愿分为 A 段和 B 段,其中 A 段为专项计划志愿,含免试文化课退役士兵专项计划、非免试退役士兵专项计划和建档立卡考生专项计划。B 段为非专项计划志愿。符合条件的考生可兼报 A 段、B 段志愿,意向报考我校的考生,填报志愿时须仔细阅读我校招生章程,综合考虑招生专业相关要求、专业课考试时间、综合考查安排等因素,避免填报无效志愿。
2.2.1 意向报考我校且符合我校报考条件的考生(不含在安徽省应征入伍并在外省院校完成高职(专科)学业的退役士兵考生)在规定时间内使用电脑(不建议使用手机浏览器)登录 zsbbm.ahzsks.cn,注册后绑定微信号和手机号码。按照报名页面指引,完成信息填报、微信小程序采像、缴费等报名流程,报名时间:3 月 25 日 10:00 至 3 月 29 日 16:00。
2.2.2 意向报考我校且符合我校报考条件在安徽省应征入伍并在外省院校完成高职(专科)学业的退役士兵考生报名分三步:
(1)考生须将下述报名材料原件按清单顺序编号扫描为电子档并命名为:省外退役士兵+姓名+马鞍山学院 2024 年专升本报名材料(PDF 格式文件)发送至我校招办邮箱 zsb@masu.edu.cn (邮件接收截止时间为:3 月29 日15:00,以电子邮件到达邮箱时间为准,过时无效),提交材料后请考生电话确认报名材料是否提交成功(联系电话:0555-2900983 )。材料清单如下:a.承诺书及申请表(见附件);b.本人身份证(人像面和国徽面复印在一张纸上);c.毕业证书(或由毕业学校出具加盖红章的包含就读学校、专业、毕业时间等信息的学籍管理系统页面截图);d. 退出现役证或退出现役证明。
(2)我校将根据考生提供的资料进行资格审核。审核结果通过考生提供的电话通知考生本人,请考生务必保持联系方式畅通。资格审核通过的,由我校在报名系统录入考生相关信息。
(3)资格审核通过并由我校录入考生信息后,再由考生本人按照应届毕业生报名流程,在规定时间内到安徽省考试院指定报名系统完成其他信息填报、审核及缴费等报名工作。具体报名操作流程请关注安徽省招生考试院网站或微信公众号2.2.3 所有申请三等功鼓励政策退役士兵考生、技能大赛获奖鼓励政策考生按照《安徽省 2024 年普通高校专升本考试招生工作操作办法》要求完成网络报名后,还须将下述报名材料原件按清单顺序编号扫描为电子档并命名为考生类别+考生姓名+2024 专升本报名材料(PDF 格式文件)(例:申请xxx 专业xxx 鼓励政策考生张**2024 专升本报名材料.pdf)发送至我校招生办邮箱zsb@masu.edu.cn(邮件接收截止时间为:3 月 29 日 15:00,以电子邮件到达邮箱时间为准,过时无效),提交材料后请电话确认报名材料是否成功提交(联系电话:0555-2900983)。申请三等功鼓励政策退役士兵考生材料清单:a. 承诺书及申请表(见附件);b.本人身份证(人像面和国徽面复印在一张纸上);c.退出现役证或退出现役证明;d. 立功受奖证书;e.高职(专科)阶段在校成绩(盖章件)。申请技能大赛获奖鼓励政策考生材料清单:a. 承诺书及申请表(见附件);b.本人身份证(人像面和国徽面复印在一张纸上);c. 获奖证书;d.高职(专科)阶段在校成绩单(盖章件)。未按要求提交材料的考生不具备相应资格,后果由考生本人负责。考生填报的信息和提交的材料实行承诺制,考生本人对所填报信息和提交材料的真实性负责。对于填报提交虚假信息或材料获取考试资格的,将按照教育部相关规定予以处理,并记入诚信档案。
2.3 资格审核
2.3.1 根据《安徽省 2024 年普通高校专升本考试招生工作操作办法》规定,考生报考资格由毕业院校进行审核,审核未通过者不具备我校报名资格。我校将对报考免文化课考试退役士兵专项计划考生资格进行复审。
2.3.2 申请三等功鼓励政策和申请技能大赛鼓励政策考生的资格通过考生提供的证明材料进行审核。审核未通过的不享受相应的鼓励政策,考生参加2024年普通高校专升本公共课、专业课考试(其中符合免文化课退役士兵专项计划的报名者可以参加我校组织的相关面试)。资格审核与考生报名同步进行。审核截止时间为 3 月30 日12:00。考生本人须通过微信小程序及时查询审核状态,及时修正审核不通过项目,未及时更正信息提交重新审核的,遗留问题由考生本人负责。
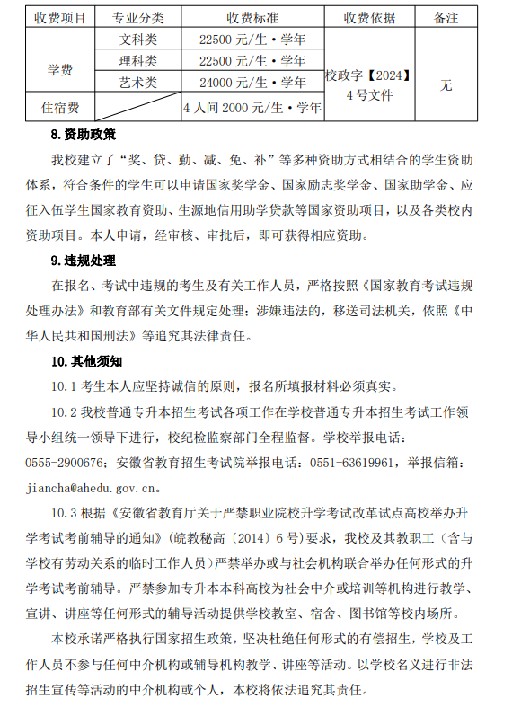
2.4. 缴费报名考试费按《安徽省 2024 年普通高校专升本考试招生工作操作办法》要求执行,我校不再另外收取其他报名考试费用。缴费截止时间为3 月31 日17:002.5 打印准考证









