学校全称:安徽农业大学
办学层次:本科
办学类型:公办普通本科高校
办学地址:安徽省合肥市蜀山区长江西路 130 号
联合培养院校:安徽水利水电职业技术学院属性:公办普通高等职业技术学校地址:安徽省合肥市东门合马路 18 号
1. 招生计划及专业招生要求
1.1招生专业计划

(1)三等功鼓励政策退役士兵、技能大赛鼓励政策考生招生计划包含在以上招生计划内。技能大赛鼓励政策考生录取比例不超过农业水利工程、土木工程考生总计划的 10%。
(2)所有专业学制均为 2 年。
(3)免文化课考试退役士兵专项计划文理兼招。
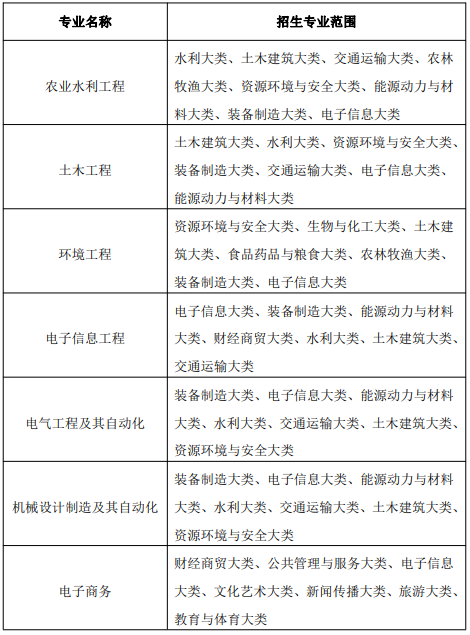
1.2 招生专业范围

注:专业大类分类标准参照教育部高等职业教育专业目录(2021 年)执行。
2、报名 2.1 报名条件:
2.1.1 2023 年安徽省省属普通高校(以及经过批准举办普通高等职业教育的成人高等院校)的应届全日制普通高职(专科)毕业生;在安徽省应征入伍的具有普通高职(专科)学历的退役士兵;2022 年已报名但因疫情影响未能参加普通专升本考试的考生,可以再次报名参加2023年普通高校专升本考试。所有考生须参加省考试院统一组织的报名,并取得考生号。身体条件符合《普通高等学校招生体检工作指导意见》的体检要求,同 时毕业专业须符合我校相应专业招生专业范围的要求,毕业专业非以上专业(类)的考生不能报考我校相应专升本专业。
2.1.2 申请我校各类鼓励政策考生还须分别符合下列条件:
(1)申请三等功鼓励政策退役士兵考生:服役期间荣立三等功以上奖励。
(2)申请我校技能大赛鼓励政策的考生:报考我校农业水利工程、土木工程的专业考生通过资格审核、完成缴费后,获得省教育厅等部门联合主办的全省职业院校技能大赛一等奖或教育部等部委联合主办的全国职业院校技能大赛三等奖及以上的应届毕业生可申请面试考核,经复审并通过面试考核、公示后的考生可提前录取,面试考核录取的招生比例不超过农业水利工程、土木工程专业计划总数的10%。
更多内容,请
