学校全称:安徽艺术学院
办学层次:本科
办学类型:公办普通本科高校
办学地址:安徽省合肥市新站区淮海大道 1600 号
联合培养院校:
联合培养学校名称:安徽艺术职业学院
属性:公办普通高等职业技术学院
地址:安徽省合肥市经济技术开发区丹霞路 8 号(新校区)
安徽省合肥市宣城路 16 号(老校区)
联合培养学校名称:安徽广播影视职业技术学院
属性:公办普通高等职业技术学院
地址:安徽省合肥市新站区文忠路 2575 号
联合培养学校名称:安徽新闻出版职业技术学院
属性:公办普通高等职业技术学院
地址:安徽省合肥市经济技术开发区繁华大道 220 号
1.招生计划及专业招生要求
1.1 招生专业计划

(1)三等功鼓励政策退役士兵、技能大赛鼓励政策考生招生计划包含在以上招生计划内。技能大赛鼓励政策考生录取比例不超过考生报考专业总计划的 50%。
(2)所有专业学制均为 2 年。
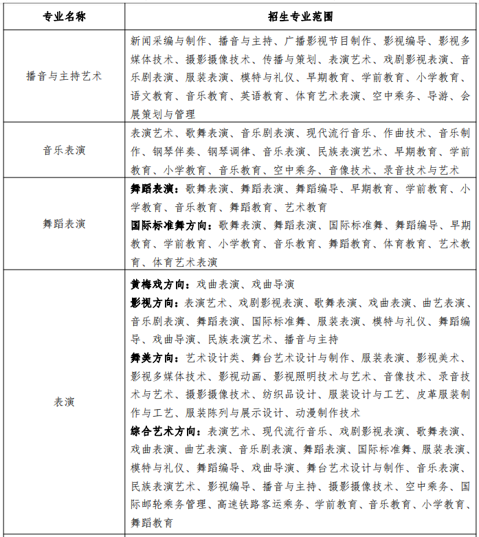
1.2 招生专业范围



注:专业大类分类标准按照教育部高等职业教育专业目录(
2015 年)执行。
2.报名
2.1 报名条件
2.1.1 2022 年安徽省省属普通高校(以及经过批准举办普通高等职业教育的成人高等院校)的应届全日制普通高职(专科)毕业生;在安徽省应征入伍具备普通高职(专科)学历的退役士兵。所有考生须参加省考试院统一组织的报名,并取得考生号。身体条件符合《普通高等学校招生体检工作指导意见》的体检要求,同时毕业专业须符合我校相应专业招生专业范围的要求,毕业专业非以上专业(类)的考生不能报考我校相应专升本专业。
2.1.2 申请我校技能大赛鼓励政策的考生:符合我校报名条件且在专科学习阶段(不含五年制高职前三年中专学习阶段)获得省教育厅等部门联合主办的全省职业院校技能大赛一等奖或教育部等部委联合主办的全国职业院校技能大赛三等奖及以上且获奖项目与报考专业相一致的高职(专科)应届毕业生,需提供上述比赛获奖证书原件及复印件,当年还未取得证书者需提供获奖文件原件和毕业院校出具的证明。须参加我校组织的面试,按面试成绩择优录取。未被免试录取的考生,可以继续参加相应专业的考试。面试时间:3 月 28 日上午 9:00—11:00。2.2 报名办法
2.2.1 意向报考我校且符合我校报考条件的考生(不含在安徽省应征入伍并在外省院校完成高职(专科)学业的退役士兵考生)考生均须严格按照《安徽省 2022 年普通高校专升本考试招生工作操作办法》(皖招考〔2022〕1 号)的要求在 2022 年 3 月 18 日 10:00 至 3 月 22日 16:00 报名,并通过微信小程序随时关注自己的审核状态,在 3 月 24 日 17:00 前完成缴费。具体报名操作流程请关注省考试院网站或微信公众号。
2.2.2 意向报考我校且符合我校报考条件的在安徽省应征入伍并在外省院校完成高职(专科)学业的退役士兵考生,需到通过网上报送资格审核相关材料,具体要求如下:
(1)时间:3 月 20 日-3 月 21 日(逾期不再受理)。
(2)考生须提供以下材料进行网上资格审核:a.身份证正反面;b.毕业证书(或由毕业学校出具加盖红章的包含就读学校、专业、毕业时间等信息的学籍管理系统页面截图);c.退出现役证。
(3)考生须将相关证明材料电子版(拍照或扫描)以附件的形式发送至我校招生办邮箱ahysxyzsb@ahua.edu.cn(邮件接收截止时间为:2022 年 3 月 21 日 16:00,以电子邮件到达邮箱时间为准,过时无效),邮件统一命名为“姓名+专科就读专业名称+2022 年专升本报考免试退役士兵专项计划证明材料"。经招生办资格审核通过的此类考生,招办使用固定电话(0551—64400400)通知资格审核结果(请考生保证手机号码畅通)。考生依据资格审核结果再按照应届毕业生报名流程,完成其他信息填报、审核及缴费。(免试退役士兵专项计划报名因疫情改为网上报名)。
2.2.3 所有申请三等功鼓励政策退役士兵考生、技能大赛获奖鼓励政策考生须将下述资格证明材料原件按清单顺序编号扫描为电子档并命名为考生类别+考生姓名+2022 专升本报名材料(PDF 格式文件)(例:申请 xxx 专业鼓励政策考生张**2022 专升本报名材料.pdf)发送至我校招生办邮箱 ahysxyzsb@ahua.edu.cn(邮件接收截止时间为:2022 年 3 月 24 日 16:00,以电子邮件到达邮箱时间为准,过时无效),提交材料后请电话确认报名材料是否成功提交(联系电话:0551-64400400)。
申请三等功鼓励政策退役士兵考生:a.承诺书(附件 1);b.申请表(附件 2);c.身份证正反面;d.退役证;e.立功受奖证书。申请技能大赛获奖鼓励政策考生:a.承诺书(附件 1);b.申请表(附件 2);c.身份证正反面;d.获奖证书。未按要求提交材料的考生不具备相应资格,后果由考生本人负责。考生填报的信息和提交的材料实行承诺制,考生本人对所填报信息和提交材料的真实性负责。对于填报提交虚假信息或材料获取考试资格的,将按照教育部相关规定予以处理,并记入诚信档案。
2.3 资格审核
2.3.1 根据皖招考〔2022〕1 号文件规定,考生报考资格由毕业院校进行审核,审核未通过者不具备我校报名资格。我校将对报考免试退役士兵专项计划考生资格进行复审。
2.3.2 申请三等功鼓励政策和申请技能大赛鼓励政策考生的资格通过考生提供的证明材料进行审核。审核未通过的不享受相应的鼓励政策,可参加 2022 年 4 月 9 日—10 日举行的普通高校专升本考试。如考生不能按期毕业、重复录取等原因造成无法入学后果,由考生本人负责。
2.4 缴费报名考试费按皖招考〔2022〕1 号文件要求执行,我校不再另外收取其他报名考试费用。
2.5 打印准考证
公共课考试准考证按照省考试院统一要求自行打印,具体时间和办法请关注安徽省教育招生考试院网站或安徽省教育招生考试院微信公众号及报名微信小程序。专业课考试准考证:请考生于 4 月 8 日登录安徽艺术学院招生网自行打印专业考试准考证。
3.考试
3.1 考试科目
根据《安徽省教育厅关于印发安徽省普通高职(专科)层次升入本科教育培养工作实施方案的通知》(皖教高〔2020〕2 号)文件要求,招生考试实行“2 门公共课(各 150 分)+2门专业课(各 150 分)”的测试方式,其中公共课实行统考,由省教育招生考试院负责组织。符合免试条件的退役士兵可自行决定是否参加公共课科目考试。
专业课考试科目

专业课考试相关说明、免试退役士兵参加的职业适应性或职业技能综合考查内容、技能大赛获奖考生面试内容另行发布在安徽艺术学院招生网 http://www.ahua.edu.cn/zsw。
3.2 考试时间和考试地点
公共课统考由省考试院统一编排考场,各市招生考试机构负责组织实施。公共课考试地点原则上设在考生报考院校所在市,考点安排在国家教育考试标准化考点。专业课考试地点设在安徽艺术学院,具体考场详见专业准考证。

![]()
报考我校免试退役士兵专项计划考生的,在 4 月 14 日下午 13:00—16:00 接受学校组织相关的职业适应性或职业技能综合考查。
3.3 成绩公布及复核
公共课:按皖招考〔2022〕1 号文件执行。
专业课(免试退役士兵综合考查成绩与专业课成绩同时公布):成绩公布后,考生对自己的专业课科目考试成绩有异议,可在规定时间内来我校申请成绩复核,逾期不予办理。成绩复核工作在纪检部门监督下组织专人复核。成绩复核范围为错统、漏统、漏改,宽严不查。经核实有误的通知考生,核查无误的不予通知。请考生及时关注我校招生网并保持手机通畅。
4.录取
4.1 录取总体原则所有专业按照《安徽省教育厅关于印发安徽省普通高职(专科)层次升入本科教育培养工作实施方案的通知》(皖教高〔2020〕2 号)、《关于做好大中专等学校学生应征入伍工作的通知》(皖征〔2020〕7 号)和皖招考〔2022〕1 号文件精神,德智体美劳全面考核,择优录取;公平竞争,公正选拔。
4.2 录取规则
严格按照安徽省教育厅下达的招生计划和我校各专业录取规则,结合考生志愿进行录取。
4.2.1 申请三等功鼓励政策的退役士兵考生:通过我校资格审核,公示无异议后,按考生填报的志愿免试录取。
4.2.2 申请技能大赛鼓励政策考生:通过我校资格审核,参加我校组织的面试,面试合格后按考生填报的志愿,根据面试成绩(成绩保留至小数点后两位)从高分到低分排序,择优录取,名额不超过该专业总计划的 50%。
4.2.3 填报免试退役士兵专项计划考生:参加我校职业适应性或职业技能综合考查,考查合格考生根据其职业技能综合考查成绩(成绩保留至小数点后两位)从高分到低分排序,按免试退役士兵专项计划数择优录取。如出现若干名考生考查成绩相同,且名次为录取考生最后一名,则按照考生提供的高职(专科)期间学业考试成绩作为录取参考(公共课和专业课考试成绩不作为录取依据)。
4.2.4 填报普通计划志愿的考生(非专项计划)
考生必须完整参加 2 门公共课考试和 2 门专业课考试,缺一不可。在公共课达到省考试院划定的公共课考试合格分数线且达到我校录取规则的基础上,按照考生公共课+专业课成绩总和从高分到低分排序,择优录取,若考生成绩总和相同,则按我校各专业录取办法执行。各专业录取办法详见安徽艺术学院招生网 http://www.ahua.edu.cn/zsw。
4.2.5 填报非免试退役士兵专项计划、原建档立卡考生专项计划的考生录取规则与普通考生录取规则相同,单独排序,按相应专项招生计划数择优录取。
4.3 计划调整原则
若招生专业生源不均衡,我校将进行计划调整。调整顺序依次为:专业内计划调整、专业间计划调整、外校生源调剂。
4.3.1 专业内计划调整
如有计划类别线上合格生源不足时,将未完成的计划调入合格生源充足的计划类别,调入计划类别顺序依次为:普通计划类、非免试退役士兵专项、原建档立卡专项、免试退役士兵专项,按调入计划类别的录取办法录取。
4.3.2 专业间计划调整
经专业内计划调整后,如仍有剩余则调入合格生源最多的某一个招生专业进行录取,调入计划类别顺序依次为:普通计划类、非免试退役士兵专项、原建档立卡专项、免试退役士兵专项,按调入计划类别的录取办法录取。本校和各联合培养点均按 4.3.1 和 4.3.2 计划调整。如仍有剩余则调入合格生源最多的某一个招生专业进行录取,调入计划类别顺序依次为:普通计划类、非免试退役士兵专项、原建档立卡专项、免试退役士兵专项,按调入计划类别的录取办法录取。
4.3.3 校外调剂
若校内专业间计划调整录取后仍有未完成的招生计划,将按照省考试院的统一要求向社会公布缺额计划,并在规定时间内接受校外考生调剂。
(1)调剂考生需符合以下全部条件:a.申请调剂的专业与原报考专业公共课考试科目相同、类别一致,不接受跨专业类别调剂;b.公共课达到省考试院统一划定的分数线且未被任何学校录取(填报免试退役士兵专项计划调剂志愿的考生除外);c.毕业专业须符合我校招生专业范围要求;d. 调剂录取办法按两门公共课之和成绩从高分到低分,择优录取。若两门公共课之和成绩相同则大学语文、英语成绩排名依次录取。
(2)申请调剂免试退役士兵专项缺额计划考生须参加我校另行组织的职业技能综合考查。
4.4 录取结果公布
考生录取名单在安徽艺术学院招生网发布,请考生自行登录查询。
5.报到注册
新生持录取通知书和高职(专科)毕业证书原件及复印件等材料在我校规定的时间内报到入学。无故不按期报到的一律取消入学资格。报到时不能提供相关材料,或所提供材料与报名时不一致的,不予办理入学手续,其入学资格无效。对录取后未报到、自行放弃入学资格的免试退役士兵,不再享受免试专升本政策。
6.资格复查
新生入学后,我校根据招生政策、录取标准、《普通高等学校招生体检工作指导意见》及学籍管理相关规定,对新生报考及录取资格进行复查,对不符合条件或有弄虚作假、违纪舞弊行为的,取消入学资格,并按照相关规定予以处理,由此产生的一切后果由考生自负。
7.学籍学历管理及待遇
普通教育专升本学生在校学习期间,学籍管理按照《普通高等学校学生管理规定》及安徽艺术学院学籍管理相关规定执行。
普通专升本学生按教学计划修完规定课程,成绩合格,由我校颁发普通高等教育本科毕业证书。按照《教育部关于当前加强高等学校学历证书规范管理的通知》(教学〔2002〕15号)精神,专升本学生毕业证书的内容将填写“在本校××专业专科起点本科学习”,学习时间按进入本科阶段学习的实际时间填写。符合学士学位授予条件的授予相应学士学位。普通高校专升本学生的学费按照【皖发改价费〔2021〕348 号】标准收费,学费标准与
普通本科相应专业学费标准相同。普通高校专升本学生毕业时,执行国家本科毕业生的有关就业政策。
8.资助政策学校建立了完善的学生资助政策体系,形成了以生源地信用助学贷款、国家奖助学金为主导,以校内优秀学生奖学金、勤工助学、临时困难补助、学费减免为辅助。通过“奖、贷、勤、助、减(免)”等多种方式帮助学生完成学业,确保不让一名学生因家庭经济困难而失学。
9.违规处理
在报名、考试中违规的考生及有关工作人员,严格按照《国家教育考试违规处理办法》和教育部有关文件规定处理;涉嫌违法的,移送司法机关,依照《中华人民共和国刑法修正案
(九)》等追究其法律责任。
10.其他须知
10.1 考生本人应坚持诚信的原则,报名所填报材料必须真实。
10.2 我校普通专升本招生考试各项工作在学校普通专升本招生考试工作领导小组统一领导下进行,校纪检监察部门全程监督。
10.3 根据《安徽省教育厅关于严禁职业院校升学考试改革试点高校举办升学考试考前辅导的通知》(皖教秘高〔2014〕6 号)要求,我校及其教职工(含与学校有劳动关系的临时工作人员)严禁举办或与社会机构联合举办任何形式的升学考试考前辅导。严禁参加专升本本科高校为社会中介或培训等机构进行教学、宣讲、讲座等任何形式的辅导活动提供学校教室、宿舍、图书馆等校内场所。严禁高校人员参与升学考试考前辅导的教学等任何形式的活动。
10.4 安徽艺术学院招生网(
http://www.ahua.edu.cn/zsw)是我校相关招生考试、录取信息发布的唯一渠道,请广大考生主动及时关注,学校不再具体通知考生本人,考生因个人原因造成后果的由考生本人承担。本校承诺严格执行国家招生政策,坚决杜绝任何形式的有偿招生,学校及工作人员不参与任何中介机构或辅导机构教学、讲座等活动。以学校名义进行非法招生宣传等活动的中介机构或个人,本校将依法追究其责任。学校举报电话:0551—64400186;安徽省教育招生考试院举报电话:0551-63609561,举报信箱:jiancha@ahedu.gov.cn。
11.联系方式
联系电话:0551—64400400
咨询热线:0551—64400400
学校网址:http://www.ahua.edu.cn
招生网址:http://www.ahua.edu.cn/zsw
本章程由安徽艺术学院负责解释。
