学校全称:皖西学院办学层次:
本科办学类型:公办普通本科高校
办学地址:安徽省六安市云露桥西月亮岛
联合培养院校名称:安徽国防科技职业学院联合培养院校办学属性:公办全日制普通高等职业院校
联合培养院校办学地址:安徽省六安市金安区梅山中路 56 号
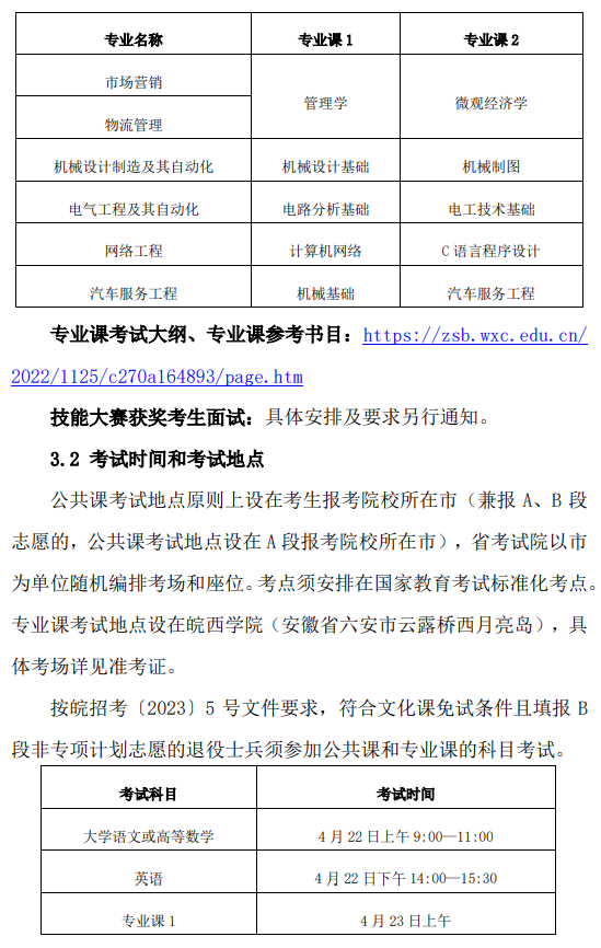
1. 招生计划及专业招生要求
1.1 招生专业计划

(1)三等功鼓励政策退役士兵、技能大赛鼓励政策考生招生计划包含在以上招生计划内。技能大赛鼓励政策考生录取比例不超过考生报考专业总计划的 15%(四舍五入)。
(2)所有专业学制均为 2 年。
(3)免文化课考试退役士兵专项计划文理兼招。 1.2 招生专业范围

注:专业大类分类标准参照教育部高等职业教育专业目录(2021 年)执行。
2.报名
2.1 报名条件
2.1.1 2023 年安徽省省属普通高校(以及经过批准举办普通高等职业教育的成人高等院校)的应届全日制普通高职(专科)毕业生;














