合肥城市学院是经教育部批准、拥有学士学位授予权的普通本科高校,位于安徽省省会合肥市。前身是2003年6月设立的安徽建筑大学城市建设学院;2020年12月,转设为独立设置的省属全日制普通本科高校,更名为“合肥城市学院”。
学校规划占地面积近1000亩,已建成校舍建筑面积约25万平方米,现有滨湖和北城两个校区,分别坐落于美丽巢湖之滨的合肥市黄麓科教园区和滁河干渠之畔的合肥北城岗集镇,校园环境优美,文化氛围浓郁,荣获“合肥市文明单位”荣誉称号。现有全日制本科在校生10000余人。专任教师500余人,其中副高以上职称教师占40%以上。拥有全国优秀教师及省级教学名师5人,省部级教学团队4个,省级教坛新秀、省级卓越教学新秀10余人。学校现有各类实验室80余个。设有徽派建筑构件文化研究中心、城市空间景观与智能养护技术中心、江淮建筑研究院等研究机构,在全省率先建成校内光伏发电实验实习实训基地和教学科研平台,与吉利汽车合作共建“新能源汽车”实验实训基地。学校图书馆建有先进的文献信息系统,馆藏文献资源总量达65万册,电子资源60万种。
2023年招生专业及招生计划
2022年合肥城市学院招生计划数1600人,报录比1.12023年合肥城市学院招生计划数1800人,报录比0.6增加200人

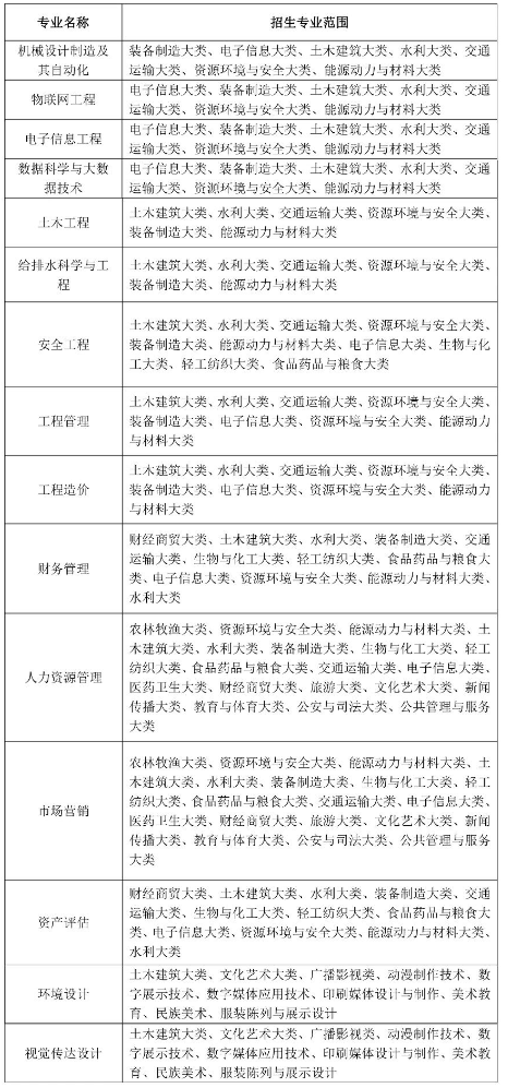
2023年招生专业招生范围

2023年招生专业考试科目

2023年招生专业录取细则
一志愿 A 段(专项类计划)
(1)报考 A 段免文化课考试退役士兵专项计划的考生:参加我校组织的职业适应性或职业技能综合考查面试,考查成绩合格的考生根据其考查成绩从高分到低分排序,按该专项招生计划数择优录取,如考生综合考查成绩相同,如出现若干名同分考生且为录取最后一名,学校参考考生提供的高职(专科) 期间学业成绩和获 奖证书,择优录取。
(2)报考 A 段非免文化课考试退役士兵专项计划、报考 A 段建档立卡专项计划的考生:在公共课达到省考试院划定的该专项公共课考试合格分数线,两门专业科目考试总成绩不低于 60 分且不得出现专业课单科成绩 0 分或缺考的基础上,根据考生考试科目的成绩总和从高分到低分排序,按相应专项招生计划数择优录取, 如考生考试科目的成绩总和相同,则按单科顺序及分数从高到低排序,按相应专项招生计划数择优录取,单科排序方式:专业科目 1→专业科目 2→高等数学(理)/ 大学语文(文)→英语。如出现若干名考生所有科目分数一致,且名次为录取考生最后一名,学校参考考生提供的高职(专科) 期间学业成绩和获奖证书,择优录取。
一志愿 B 段(非专项类计划)在公共课达到省考试院划定的公共课考试合格分数线,两门专业科目考试总成绩不低于 60 分且不得出现专业课单科成绩 0 分或缺考的基础上,根据考生考试科目的成绩总和从高分到低分排序,按非专项类招生计划数择优录取,如考生考试科目的成绩总和相同,则按单科顺序及分数从高到低排序,按非专项类招生计划数择优录取,单科排序方式:专业科目 1→专业科目 2→高等数学(理)/大学语文(文) →英语。如出现若干名考生所有科目分数一致,且名次为录取考生最后一名,学校参考考生提供的高职(专科) 期间学业成绩和获奖证书,择优录取。
