扫码进入升本备考群
您好,欢迎访问安徽专升本,我们将竭诚为您服务!
当前位置:库课网校 > 招生计划 > 合肥师范学院2024年普通高校专升本拟招生专业、计划
合肥师范学院2024年普通高校专升本拟招生专业、计划
2024-04-01 11:43:09  浏览量:517次
分享至

  各位考生:

  为方便考生复习备考,现将我校2024年普通高校专升本拟招生方案公布如下:

  一、拟招生专业计划

合肥师范学院2024年普通高校专升本拟招生专业、计划

合肥师范学院2024年普通高校专升本拟招生专业、计划

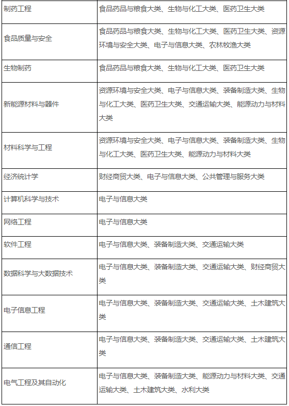
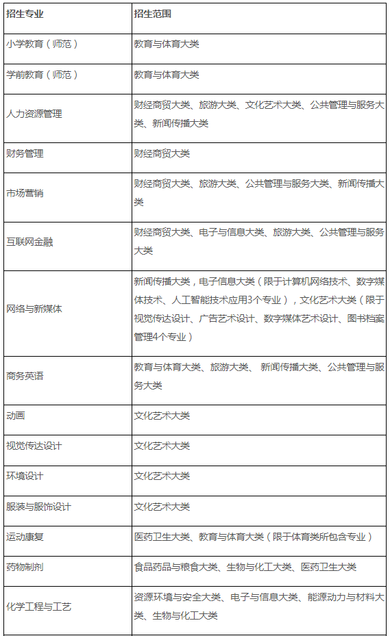
  二、拟招生专业范围

合肥师范学院2024年普通高校专升本拟招生专业、计划

合肥师范学院2024年普通高校专升本拟招生专业、计划

三、拟招生专业考试科目

合肥师范学院2024年普通高校专升本拟招生专业、计划

合肥师范学院2024年普通高校专升本拟招生专业、计划

  备注:专业课考试科目及考试大纲详见附件。

  本次公布的为我校2024年普通高校专升本拟招生方案的通知,最终招生计划、招考范围、考试方案与录取规则等,以省教育招生考试院审核发布的《合肥师范学院2024年普通高校专升本招生章程》为准。

 

专升本备考资料免费领取↓↓↓

资料下载
  • 【题目】20年-24年安徽专升本语文真题
  • 【答案】20年-24年安徽专升本语文真题
  • 【题目】20年-24年安徽专升本英语真题
  • 【答案】20年-24年安徽专升本英语真题
  • 零基础必背!专升本英语50个常考句型
  • 专升本英语语法真题精选1000题
  • 2025统招专升本英语作文模板20篇
  • 2024年安徽专升本语文真题
  • 2024年安徽专升本高数真题
  • 2024年安徽专升本大学英语真题
公司地址:郑州市文化路112号库课科技大厦
服务热线: 400-6529-888
下载库课网校app