学校全称:池州学院
办学层次:本科
办学类型:公办普通本科高校
办学地址:安徽省池州市贵池区牧之路 199 号
联合培养院校:南京信息工程大学:本科 安徽省天长市金牛湖新区纵二路28 号
池州职业技术学院:专科 安徽省池州市贵池区建设西路389 号
安徽警官职业学院:专科 安徽省合肥市清溪路 78 号
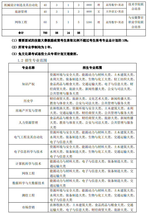
1. 招生计划及专业招生要求
1.1 招生专业计划



2、报名
2.1 报名条件:
2.1.1 2024 年安徽省省属普通高校(以及经过批准举办普通高等职业教育的成人高等院校)的应届全日制普通高职(专科)毕业生;在安徽省应征入伍的具有普通高职(专科)学历的退役士兵;所有考生须参加省考试院统一组织的报名,并取得考生号。身体条件符合《普通高等学校招生体检工作指导意见》的体检要求,同时毕业专业须符合我校相应专业招生专业范围的要求,毕业专业非以上专业(类)的考生不能报考我校相应专升本专业。考生不得跨省重复报名参加专升本等普通高校招生录取,否则一切遗留问题由考生本人负责。
2.1.2 申请我校各类鼓励政策考生还须分别符合下列条件:(1)申请三等功鼓励政策退役士兵考生:服役期间荣立三等功以上奖励。(2)申请我校技能大赛鼓励政策的考生:符合普通专升本考试招生报考条件,技能大赛获奖项目与报考专业相关,且高职所学专业符合报考专业的招生范围。
2.2 报名办法及志愿填报:所有考生均须严格按照皖招考〔2024〕6 号文件规定的报名办法报名,具体报名操作流程请关注省考试院网站(www.ahzsks.cn)和微信公众号。专升本录取分一志愿、调剂志愿 2 个批次。两个批次均分为A 段和B 段,每段均设置 1 个院校志愿和 1 个专业志愿。其中 A 段为专项计划志愿,含免文化课考试退役士兵专项计划、非免试退役士兵专项计划和建档立卡考生专项计划。B段为非专项计划志愿。符合条件的考生可兼报 A 段、B 段志愿。意向报考我校的考生,填报志愿时须仔细阅读我校招生章程,了解 A、B 段报考要求,综合考虑招生专业相关要求、专业课考试时间、职业技能综合考查安排等因素,避免填报无效志愿。考生本人对填报信息的正确性、真实性负责,信息提交后不得修改。
2.2.1 意向报考我校且符合我校报考条件的考生(不含在安徽省应征入伍并在外省院校完成高职(专科)学业的退役士兵考生)在规定时间内使用电脑(不建议使用手机浏览器)登录 zsbbm.ahzsks.cn,注册后绑定微信号和手机号码。按照报名页面指引,完成信息填报、微信小程序采像、缴费等报名流程,报名时段为 2024 年 3 月 25 日 10:00 至 3 月 29 日 16:00。
2.2.2 意向报考我校且符合我校报考条件的在安徽省应征入伍并在外省院校完成高职(专科)学业的退役士兵考生,须访问池州学院招生信息网进入专升本招生考试系统注册账号并提交资格审核材料,具体要求如下:(1)时间:2024 年 3 月 28 日 16:00 前(逾期不再受理);(2)资格审核材料目录:a.承诺书(附件 1);b.本人身份证原件(人像面和国徽面复印在一张纸上);c.毕业证书(或由毕业学校出具加盖红章的包含就读学校、专业、毕业时间等信息的学籍管理系统页面截图、学信网学籍/学历验证报告);d. 退出现役证(或退出现役证明)。(3)上传要求:资格审核材料按清单顺序编号扫描为电子档并命名为考生类别+考生姓名+专升本报名材料(PDF 格式文件),例如:省外免文化课考试退役士兵专项考生张三专升本报名材料.pdf。(4)提交材料后请考生电话确认报名材料是否提交成功(联系电话:0566-2748627),我校将依据考生提交的报名材料对其报名资格进行审核,资格审核结果通过考生报名时提交的联系电话告知考生本人,考生必须保持此联系电话的畅通,以便通知有关事宜,否则后果自负。(5)经线上资格审核通过的此类考生,由我校在报名系统录入考生身份信息、毕业学校和专业信息后,考生按照应届毕业生报名流程,完成其他信息填报、审核及缴费。
2.2.3 所有申请三等功鼓励政策退役士兵考生、技能大赛获奖鼓励政策考生按照(皖招考〔2024〕6 号)文件要求完成网络报名后,还须访问池州学院招生信息网进入专升本招生考试系统注册账号并提交资格审核材料,具体要求如下:(1)时间:2024 年 3 月 29 日 16:00 前(逾期不再受理);(2)资格审核材料目录:申请三等功鼓励政策退役士兵考生:a.承诺书(附件1);b.申请表(附件2);c.身份证正反面(人像面和国徽面扫描在一个页面);d.毕业证书内页(或由毕业学校出具加盖红章的包含就读学校、专业、毕业时间等信息的学籍管理系统页面截图、学信网学籍/学历验证报告);e. 退出现役证内页;f.立功受奖证书;申请技能大赛获奖鼓励政策考生:a.承诺书(附件1);b.申请表(附件2);c.身份证正反面(人像面和国徽面扫描在一个页面);d.由毕业学校出具加盖红章的包含就读学校、专业、毕业时间等信息的学籍管理系统页面截图(学信网学籍/学历验证报告);e. 获奖证书。(3)上传要求:资格审核材料按清单顺序编号扫描为电子档并命名为考生类别+考生姓名+专升本报名材料(PDF 格式文件),例如:技能大赛获奖鼓励政策考生李四专升本报名材料.pdf。(4)提交材料后请考生电话确认报名材料是否成功提交(联系电话:0566-2748627)。未按要求提交材料的考生不具备相应资格,后果由考生本人负责。考生填报的信息和提交的材料实行承诺制,考生本人对所填报信息和提交材料的真实性负责。对于填报提交虚假信息或材料获取考试资格的,将按照教育部相关规定予以处理,并记入诚信档案。
2.3 资格审核
2.3.1 根据皖招考〔2024〕6 号文件规定,考生报考资格由毕业院校进行审核,审核未通过者不具备我校报名资格。考生本人须通过微信小程序及时查询审核状态,及时修正审核不通过项目,未及时更正信息提交重新审核的,遗留问题由考生本人负责。
2.3.2 申请三等功鼓励政策和申请技能大赛鼓励政策考生的资格通过考生提供的证明材料进行审核。审核未通过的不享受相应的鼓励政策,可参加2024年普通高校专升本公共课、专业课考试。
2.4. 缴费报名考试费按皖招考〔2024〕6 号文件要求执行,我校不再另外收取其他报名考试费用。
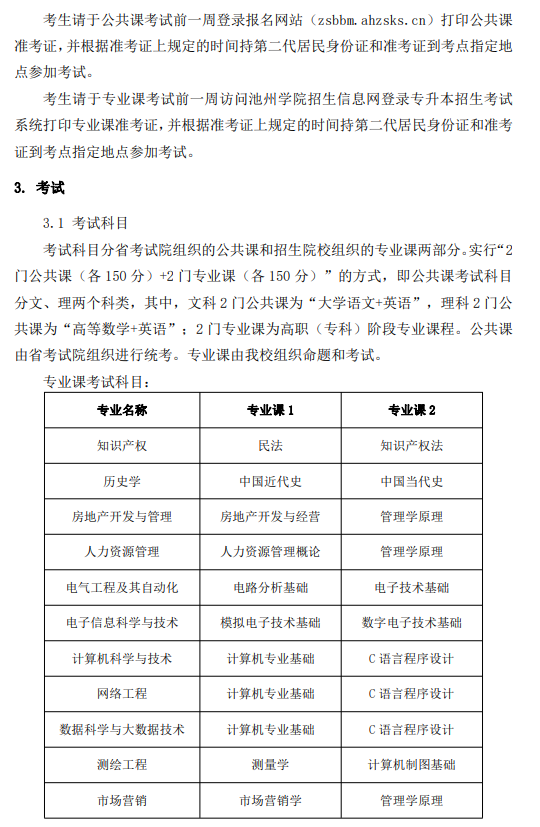
2.5 打印准考证:








