学校全称:池州学院
办学层次:本科
办学类型:公办普通本科高校
办学地址:安徽省池州市贵池区牧之路 199 号
联合培养院校:南京信息工程大学:本科 安徽省天长市金牛湖新区纵二路 28 号
池州职业技术学院:专科 安徽省池州市贵池区建设西路 389 号
安徽警官职业学院:专科 安徽省合肥市清溪路 78 号
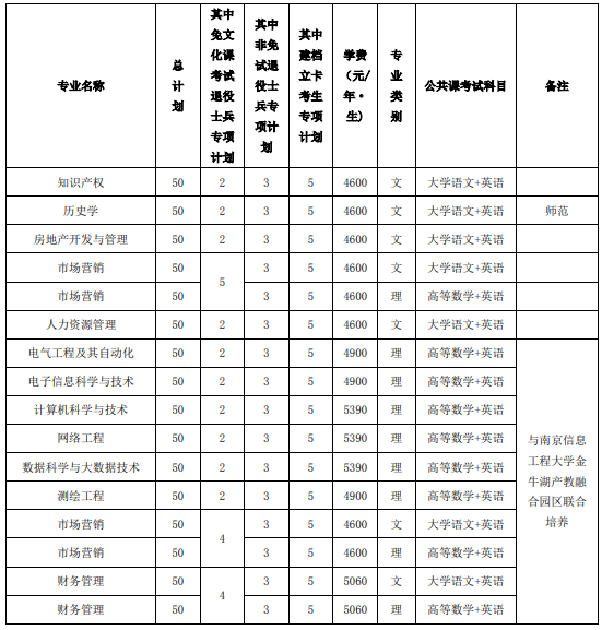
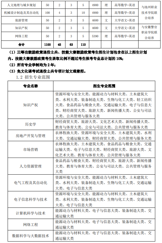
1. 招生计划及专业招生要求
1.1 招生专业计划



注:专业大类分类标准参照教育部高等职业教育专业目录(2021 年)执行。
2、报名
2.1 报名条件:
2.1.1 2023 年安徽省省属普通高校(以及经过批准举办普通高等职业教育的成人高等院校)的应届全日制普通高职(专科)毕业生;在安徽省应征入伍的具有普通高职(专科)学历的退役士兵;2022 年已报名但因疫情影响未能参加普通专升本考试的考生,可以再次报名参加 2023 年普通高校专升本考试。所有考生须参加省考试院统一组织的报名,并取得考生号。身体条件符合《普通高等学校招生体检工作指导意见》的体检要求,同时毕业专业须符合我校相应专业招生专业范围的要求,毕业专业非以上专业(类)的考生不能报考我校相应专升本专业。
2.1.2 申请我校各类鼓励政策考生还须分别符合下列条件:
(1)申请三等功鼓励政策退役士兵考生:服役期间荣立三等功以上奖励。
(2)申请我校技能大赛鼓励政策的考生:获得安徽省教育厅等部门联合主办的全省职业院校技能大赛一等奖或教育部等部委联合主办的全国职业院校技能大赛三等奖及以上的高职(专科)应届毕业生,可申请报考与大赛获奖项目相应的专业,且高职所学专业符合报考专业的招生范围。
2.2 报名办法及志愿填报:所有考生均须严格按照皖招考〔2023〕5 号文件规定的报名办法报名,具体报名操作流程请关注省考试院网站或微信公众号。专升本志愿分为 A 段和 B 段,其中 A 段为专项计划志愿,含免文化课考试退役士兵专项计划、非免试退役士兵专项计划和建档立卡考生专项计划。B 段为非专项计划志愿。符合条件的考生可兼报 A 段、B 段志愿。意向报考我校的考生,填报志愿时须仔细阅读我校招生章程,综合考虑招生专业相关要求、专业课考试时间、综合考查安排等因素,避免填报无效志愿。
2.2.1 意向报考我校且符合我校报考条件的考生(不含在安徽省应征入伍并在外省院校完成高职(专科)学业的退役士兵考生)在规定时间内使用电脑(不建议使用手机浏览器)登录 zsbbm.ahzsks.cn,注册后绑定微信号和手机号码。按照报名页面指引,完成信息填报、微信小程序采像、缴费等报名流程,报名时段为 2023 年 3 月 23 日 10:00 至 3 月 27 日 16:00。
2.2.2 意向报考我校且符合我校报考条件的在安徽省应征入伍并在外省院校完成高职(专科)学业的退役士兵考生,须访问池州学院招生信息网进入专升本招生考试系统注册账号并提交资格审核材料,具体要求如下:
(1)时间:2023 年 3 月 26 日 16:00 前(逾期不再受理);
(2)资格审核材料目录: a.承诺书(附件 1);b.本人身份证原件(人像面和国徽面复印在一张纸上); c.毕业证书(或由毕业学校出具加盖红章的包含就读学校、专业、毕业时间等信息的学籍管理系统页面截图)原件;d. 退出现役证(或退出现役证明)原件。
(3)上传要求:资格审核材料按清单顺序编号扫描为电子档并命名为考生类别+考生姓名+2023 年专升本报名材料(PDF 格式文件),例如:省外免文化课考试退役士兵专项考生张三 2023 年专升本报名材料.pdf。
(4)提交材料后请考生电话确认报名材料是否提交成功(联系电话:0566- 2748627),我校将依据考生提交的报名材料对其报名资格进行审核,资格审核结果通过考生报名时提交的联系电话告知考生本人,考生必须保持此联系电话的畅通,以便通知有关事宜,否则后果自负。
(5)经线上资格审核通过的此类考生,由我校在报名系统录入考生身份信息、毕业学校和专业信息后,考生按照应届毕业生报名流程,完成其他信息填报、审核及缴费。 2.2.3 所有申请三等功鼓励政策退役士兵考生、技能大赛获奖鼓励政策考生按照(皖招考〔2023〕5 号)文件要求完成网络报名后,还须访问池州学院招生信息网进入专升本招生考试系统注册账号并提交资格审核材料,具体要求如下:
(1)时间:2023 年 3 月 27 日 16:00 前(逾期不再受理);
(2)资格审核材料目录:申请三等功鼓励政策退役士兵考生:a.承诺书(附件 1);b.申请表(附件 2);c.身份证正反面(人像面和国徽面扫描在一个页面);d.毕业证书内页(或由毕业学校出具加盖红章的包含就读学校、专业、毕业时间等信息的学籍管理系统页面截图);e. 退出现役证内页;f.立功受奖证书;申请技能大赛获奖鼓励政策考生:a.承诺书(附件 1);b.申请表(附件 2);c. 身份证正反面(人像面和国徽面扫描在一个页面);d.由毕业学校出具加盖红章
