扫码进入升本备考群
您好,欢迎访问安徽专升本,我们将竭诚为您服务!
当前位置:库课网校 > 考试政策 > 2023年安庆师范大学专升本招生章程
2023年安庆师范大学专升本招生章程
2023-03-23 10:41:10  浏览量:202次
分享至

  学校全称:安庆师范大学

  办学层次:本科

  办学类型:公办普通本科高校

  办学地址:安庆市菱湖南路 128 号(菱湖校区)安庆市集贤北路 1318 号(龙山校区)联合培养院校:桐城师范高等专科学校(公办普通高等专科学校)安徽省桐城市经开区学苑路199 号

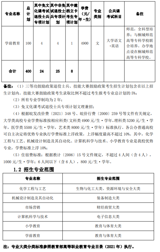
  1.招生计划及专业招生要求

  1.1 招生专业计划

2023年安庆师范大学专升本招生章程

2023年安庆师范大学专升本招生章程

2023年安庆师范大学专升本招生章程

2023年安庆师范大学专升本招生章程

2023年安庆师范大学专升本招生章程

2023年安庆师范大学专升本招生章程

        附件下载 .pdf

专升本备考资料免费领取↓↓↓

热门标签: 安庆师范大学专升本
资料下载
  • 【题目】20年-24年安徽专升本语文真题
  • 【答案】20年-24年安徽专升本语文真题
  • 【题目】20年-24年安徽专升本英语真题
  • 【答案】20年-24年安徽专升本英语真题
  • 零基础必背!专升本英语50个常考句型
  • 专升本英语语法真题精选1000题
  • 2025统招专升本英语作文模板20篇
  • 2024年安徽专升本语文真题
  • 2024年安徽专升本高数真题
  • 2024年安徽专升本大学英语真题
公司地址:郑州市文化路112号库课科技大厦
服务热线: 400-6529-888
下载库课网校app