学校全称:安徽师范大学皖江学院
办学层次:本科
办学类型:独立学院(转设后为民办普通本科高校)
办学地址:安徽省芜湖市弋江区文津西路 8 号(注:学校新校区拟于 9 月投入使用,录取新生拟报到地点为新校区,新校区位于大龙湾片区,芜湖北站对面)
1.招生计划及专业招生要求
1.1 招生专业计划

(1)三等功鼓励政策退役士兵、技能大赛鼓励政策考生招生计划包含在以上招生计划内。技能大赛鼓励政策考生录取比例不超过考生报考专业总计划的 20%;
(2)所有专业学制均为 2 年;
(3)免试退役士兵专项计划文理兼招。
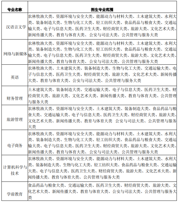
1.2 招生专业范围

注:专业大类分类标准参照教育部高等职业教育专业目录(2021 年)执行。
2、报名
2.1 报名条件:
2.1.1 2023 年安徽省省属普通高校(以及经过批准举办普通高等职业教育的成人高等院校)的应届全日制普通高职(专科)毕业生;在安徽省应征入伍的具有普通高职(专科)学历的退役士兵;2022 年已报名但因疫情影响未能参加普通专升本考试的考生,可以再次报名参加 2023 年普通高校专升本考试。所有考生须参加省考试院统一组织的报名,并取得考生号。身体条件符合《普通高等学校招生体检工作指导意见》的体检要求,同时毕业专业须符合我校相应专业招生专业范围的要求,毕业专业非以上专业(类)的考生不能报考我校相应专升本专业。
2.1.2 申请我校各类鼓励政策考生还须分别符合下列条件:
(1)申请三等功鼓励政策退役士兵考生:服役期间荣立三等功以上奖励。
(2)申请我校技能大赛鼓励政策的考生:高职阶段专业要求:所获奖项与报考专业大体对应。高职阶段成绩要求:须所有课程合格以上。技能大赛项目要求:获得省教育厅等部门联合主办的全省职业院校技能大赛一等奖或教育部等部委联合主办的全国职业院校技能大赛三等奖及以上的高职(专科)应届毕业生。
2.2 报名办法及志愿填报:所有考生均须严格按照皖招考〔2023〕5 号文件规定的报名办法报名,具体报名操作流程请关注省考试院网站或微信公众号。专升本志愿分为 A 段和 B 段,其中 A 段为专项计划志愿,含免文化课试退役士兵专项计划、非免试退役士兵专项计划和建档立卡考生专项计划。B 段为非专项计划志愿。符合条件的考生可兼报 A 段、B 段志愿。意向报考我校的考生,填报志愿时须仔细阅读我校招生章程,综合考虑招生专业相关要求、专业课考试时间、综合考查安排等因素,避免填报无效志愿。
2.2.1 意向报考我校且符合我校报考条件的考生(不含在安徽省应征入伍并在外省院校完成高职(专科)学业的退役士兵考生)在规定时间内使用电脑(不建议使用手机浏览器)登录 zsbbm.ahzsks.cn,注册后绑定微信号和手机号码。按照报名页面指引,完成信息填报、微信小程序采像、缴费等报名流程,报名时段为 2023 年 3 月 23 日 10:00 至 3 月 27 日 16:00。
2.2.2 意向报考我校且符合我校报考条件的在安徽省应征入伍并在外省院校完成高职(专科)学业的退役士兵考生,须将下述报名材料原件按清单顺序编号扫描为电子档并命名为:省外退役士兵+姓名+皖江学院 2023 年专升本报名材料(PDF 格式文件)发送至我校招办邮箱 wjxyzsb@163.com (邮件接收截止时间为:3 月 26 日 16:00,以电子邮件到达邮箱时间为准,过时无效),提交材料后
更多内容,请
