学校全称:合肥师范学院
办学层次:本科
办学类型:公办全日制普通本科高校
联合培养院校办学地址:安徽城市管理职业学院:公办全日制普通高等学校,地址:安徽省合肥市经济技术开发区耕云路 158 号(南校区),安徽省合肥市新站区淮海大道 300 号(主校区)
合肥职业技术学院:公办全日制普通高等学校,地址:合肥市新站区烈山路(汇心湖校区);合肥市巢湖市姥山南路(鼓山校区)
安徽工业经济职业技术学院:公办全日制普通高等学校,地址:合肥市包河区梁园路 1 号
1. 招生计划及专业招生要求
1.1 招生专业计划


(1)三等功鼓励政策退役士兵、技能大赛鼓励政策考生招生计划包含在以上招生计划内。技能大赛鼓励政策考生录取比例不超过考生报考专业总计划的 15%(向下取整)。
(2)所有专业学制均为 2 年。
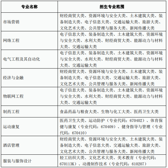
1.2 招生专业范围

注:专业大类分类标准按照教育部高等职业教育专业目录(2015 年)执行。
2、报名
2.1 报名条件:
2.1.1 2022 年安徽省省属普通高校(以及经过批准举办普通高等职业教育的成人高等院校)的应届全日制普通高职(专科)毕业生;在安徽省应征入伍具备普通高职(专科)学历的退役士兵。所有考生须参加省考试院统一组织的报名,并取得考生号。身体条件符合《普通高等学校招生体检工作指导意见》的体检要求,同时毕业专业须符合我校相应专业招生专业范围的要求,毕业专业非以上专业(类)的考生不能报考我校相应专升本专业。
2.1.2 申请我校技能大赛鼓励政策的考生:高职(专科)期间获得安徽省教育厅等部门联合主办的全省职业院校技能大赛一等奖或教育部等部委联合主办的全国职业院校技能大赛三等奖及以上的高职(专科)应届毕业生,符合普通专升本招生报考条件且获奖领域与报考专业相关的,可免于参加公共课考试,申请参加我校组织的面试。
2.1.3 申请我校荣立三等功以上鼓励政策的考生:服役期间荣立三等功以上奖励的退役士兵,符合普通专升本招生报考条件并报考相应专业的,可向我校申请免试。
2.2 报名办法:
2.2.1 意向报考我校且符合我校报考条件的考生(不含在安徽省应征入伍并在外省院校完成高职(专科)学业的退役士兵考生)考生均须严格按照《安徽省2022 年普通高校专升本考试招生工作操作办法》(皖招考〔2022〕1 号)的要求在 2022 年 3 月 18 日 10:00 至 3 月 22 日 16:00 报名,并通过微信小程序随时关注自己的审核状态,在 3 月 24 日 17:00 前完成缴费。具体报名操作流程请关注省考试院网站或微信公众号。
2.2.2 意向报考我校且符合我校报考条件的在安徽省应征入伍并在外省院校完成高职(专科)学业的退役士兵考生须在 3 月 18-20 日将以下证明材料扫描后合并成一个 PDF 文件,文件以“省外退役士兵+姓名+报考专业+2022 年专升本报名材料”命名,发送至邮箱:zsb@hfnu.edu.cn(邮箱接收截止时间为:3 月20 日 24:00,以电子邮件到达邮箱时间为准,过时无效)。我校将依据考生提交的报名材料对其报名资格进行审核,资格审核结果将通过考生报名时提交的联系电话告知考生本人,考生必须保持此联系电话的畅通,以便通知有关事宜,否则后果自负。
报名材料:a.身份证正反面;b.毕业证书(或由毕业学校出具加盖红章的包含就读学校、专业、毕业时间等信息的学籍管理系统页面截图);c.退出现役证;d.合肥师范学院 2022 年普通专升本招生省外高职(专科)毕业生退役士兵报名申请表及诚信承诺书(附件 1)。经资格审核通过的此类考生,由我校在报名系统录入考生身份信息、毕业学校和专业信息后,考生按照应届毕业生报名流程,完成其他信息填报、审核及缴费。每人只能报考一所院校的一个专业。
2.2.3 所有申请三等功鼓励政策退役士兵考生、技能大赛获奖鼓励政策考生须在 2022 年 3 月 18-21 日登录我校本科招生网“专升本招生系统”上传以下资格证明材料原件,材料按清单顺序编号扫描或拍照(必须清晰可见)为 jpg 格式图片后上传(过时无效,具体操作指南将在我校招生网另行发布)。申请三等功鼓励政策退役士兵考生:a.《合肥师范学院 2022 年普通专升本招生免试录取申请表》(附件 2);b.身份证正反面;c.退出现役证;d.立功受奖证书。
申请技能大赛获奖鼓励政策考生 a.《合肥师范学院 2022 年普通专升本招生免试录取申请表》(附件 2);b.身份证正反面;c.获奖证书。未按要求提交材料的考生不具备相应资格,后果由考生本人负责。考生填报的信息和提交的材料实行承诺制,考生本人对所填报信息和提交材料的真实性负责。对于填报提交虚假信息或材料获取考试资格的,将按照教育部相关规定予以处理,并记入诚信档案。
2.3 资格审核
2.3.1 根据皖招考〔2022〕1 号文件规定,考生报考资格由毕业院校进行审核,审核未通过者不具备我校报名资格。我校将对报考免试退役士兵专项计划考生资格进行复审。
2.3.2 申请三等功鼓励政策和申请技能大赛鼓励政策考生的资格通过考生提供的证明材料进行审核。审核未通过的不享受相应的鼓励政策,可参加 2022年 4 月 9 日-10 日举行的普通高校专升本考试。如考生不能按期毕业、重复录取等原因造成无法入学后果,由考生本人负责。
2.4. 缴费
报名考试费按皖招考〔2022〕1 号文件要求执行,我校不再另外收取其他报名考试费用。
2.5 打印准考证:
公共课考试准考证按照省考试院统一要求自行打印,具体时间和办法请关注安徽省教育招生考试院网站或安徽省教育招生考试院微信公众号及报名微信小程序。
专业课考试准考证:通过资格审核并缴费成功的考生,于 4 月 6 日-9 日登录我校本科招生网,在“专升本招生系统”中自行打印准考证。
3. 考试
3.1 考试科目根据《安徽省教育厅关于印发安徽省普通高职(专科)层次升入本科教育培养工作实施方案的通知》(皖教高〔2020〕2 号)文件要求,招生考试实行“2门公共课(各 150 分)+2 门专业课(各 150 分)”的测试方式,其中公共课实行统考,由省教育招生考试院负责组织。符合免试条件的退役士兵可自行决定是否参加公共课科目考试。
专业课考试科目:

各专业考试科目的参考书目和考试大纲在我校本科招生网另行发布。网址链接:http://zsb.hfnu.edu.cn/info/1002/1954.htm。免试退役士兵参加的职业技能综合考查内容包括专业课知识以及综合素质考查,考查采用线上的方式,时间暂定为 4 月 11 日,具体安排另行通知。技能大赛免试材料审核通过的考生将参加我校组织的面试,面试采用线上考核的方式,时间暂定为3月29日,具体安排另行通知。
3.2 考试时间和考试地点
公共课统考由省考试院统一编排考场,各市招生考试机构负责组织实施。公共课考试地点原则上设在考生报考院校所在市,考点安排在国家教育考试标准化考点。专业课考试地点设在合肥师范学院锦绣校区,具体考场详见准考证。


3.3 成绩公布及复核
公共课:按皖招考〔2022〕1 号文件执行。
专业课:专业课成绩由考生于 4 月 17 日登录我校招生网“专升本招生系统”查询。报考免试退役士兵专项计划考生的综合考查成绩同步公布。考生对自己的专业课成绩有异议,可登录我校本科招生网下载查分申请表,并由毕业学校招生部门汇总查分学生信息后,在规定时间内传真至我校教务处,由我校核查。查分限查漏改、漏统、错统,宽严不查;经核查有误的通知考生,核查无误的不予通知。
4. 录取
4.1 录取总体原则
所有专业按照《安徽省教育厅关于印发安徽省普通高职(专科)层次升入本科教育培养工作实施方案的通知》(皖教高〔2020〕2 号)、《关于做好大中专等学校学生应征入伍工作的通知》(皖征〔2020〕7 号)和皖招考〔2022〕1 号文件精神,德智体美劳全面考核,择优录取;公平竞争,公正选拔。
4.2 录取细则
严格按照安徽省教育厅下达的招生计划和我校以下录取细则,结合考生志愿进行录取。
4.2.1 申请三等功鼓励政策的退役士兵考生:通过我校资格审核,公示无异议后,按考生填报的志愿免试录取。
4.2.2 申请技能大赛鼓励政策考生:通过我校资格审核,参加我校组织的面试,面试合格后按考生填报的志愿,根据面试成绩从高分到低分排序,择优录取,名额不超过该专业总计划的 15%。如出现若干名考生面试成绩相同,同时录取超出该专业总计划的 15%时,则按照考生参加职业院校技能大赛获奖级别和等次(国家级奖项优先)进行排序;仍相同时,参照考生高职(专科)期间学业成绩择优录取。面试未通过的考生,可继续参加专业课和公共课考试,按照考生填报计划类别录取。
4.2.3 填报免试退役士兵专项计划考生:参加我校职业技能综合考查,考查合格考生根据其职业技能综合考查成绩从高分到低分排序,按免试退役士兵专项计划数择优录取。如出现若干名考生综合考查成绩相同,同时录取超出免试退役士兵专项计划数时,则参照考生高职(专科)期间学业成绩择优录取。4.2.4 填报普通计划志愿的考生(非专项计划):在公共课达到省考试院划定的公共课考试合格分数线且专业课考试总分(专业课考试科目 1 成绩+专业课考试科目 2 成绩)达到 100 分及以上的基础上,按照考生公共课+专业课成绩总和从高分到低分排序,择优录取,若考生成绩总和相同,则按单科顺序及分数从高到低排序,择优录取,单科顺序:专业课科目 1、专业课科目 2、大学语文/高等数学、英语。
4.2.5 填报非免试退役士兵专项计划、原建档立卡考生专项计划的考生录取细则与普通考生录取细则相同,单独排序,按相应专项招生计划数择优录取。
4.3 计划调整原则
若招生专业生源不均衡,我校将进行计划调整尽可能满足考生志愿。调整总体顺序为:专业内计划调整、专业间计划调整、外校生源调剂。
4.3.1 专业内计划调整
某一专业如有计划类别线上合格生源不足时,将未完成的计划调入合格生源充足的计划类别,调入计划类别顺序依次为:普通计划类、免试退役士兵专项计划、非免试退役士兵专项计划、原建档立卡专项计划,按调入计划类别的录取细则录取。
4.3.2 专业间计划调整
经专业内计划调整后仍未完成的招生计划,在联合培养单位内按各专业剩余合格生源数占剩余合格生源总数的比例,调入尚有合格生源的专业进行取整分配;仍未分配完的计划数则调入上述比例最高的专业(比例相同时调入报考人数最多的专业)。调入生源充足的专业后,按照普通计划类、免试退役士兵专项计划、非免试退役士兵专项计划、原建档立卡专项计划的顺序分配,按调入计划类别的录取细则录取。各联合培养单位间不进行计划调剂。
4.3.3 外校生源调剂
若联合培养单位内专业计划调整录取后仍有未完成的招生计划,在公布缺额计划后规定时间内接受校外生源调剂。调剂考生需同时符合以下条件:
a.申请调剂的专业与原报考专业公共课考试科目相同、专业类别一致,不接受跨专业类别调剂;b.公共课达到省考试院统一划定的分数线且未被任何学校录取(填报免试退役士兵计划调剂志愿的考生除外);c.毕业专业须符合我校招生专业范围要求;d.原报考专业与报考的调剂专业相同。
调剂录取规则:优先录取专业课考试科目相同的考生,根据公共课总分从高到低依次录取;若公共课总分仍相同时,则按单科顺序及分数从高到低依次录取。单科顺序:大学语文/高等数学、英语。我校对填报免试退役士兵专项计划缺额计划的考生组织面试。
4.4. 录取结果公布考生录取名单在我校本科招生网(http://zsb.hfnu.edu.cn/index.htm)发布,请考生自行登录查询。
5. 报到注册
新生持录取通知书和高职(专科)毕业证书在我校规定的时间内报到入学。无故不按期报到的一律取消入学资格。报到时不能提供相关材料,或所提供材料与报名时不一致的,不予办理入学手续,其入学资格无效。对录取后未报到、自行放弃入学资格的免试退役士兵,不再享受免试专升本政策。
6. 资格复查
新生入学后,我校根据招生政策、录取标准、《普通高等学校招生体检工作指导意见》及学籍管理相关规定,对新生报考及录取资格进行复查,对不符合条件或有弄虚作假、违纪舞弊行为的,取消入学资格,并按照相关规定予以处理,由此产生的一切后果由考生自负。
7. 学籍学历管理及待遇
普通高校专升本学生在校学习期间,学籍管理按照《普通高等学校学生管理规定》执行。普通高校专升本学生按教学计划修完规定课程,成绩合格,由学校颁发普通高等教育本科毕业证书。按照《教育部关于当前加强高等学校学历证书规范管理的通知》(教学〔2002〕15 号)精神,专升本学生毕业证书的内容须填写“在本校××专业专科起点本科学习”,学习时间按进入本科阶段学习的实际时间填写。符合学士学位授予条件的授予相应学士学位。普通高校专升本学生的学费按照省价格主管部门核准的标准收费,学费标准与普通本科相应专业学费标准相同。收费标准如有变更,以省价格主管部门核准的最新收费标准执行。普通高校专升本学生毕业时,执行国家本科毕业生的有关就业政策。
8.资助政策
学校具有完善的资助政策体系,通过国家奖学金、国家励志奖学金、国家助学金和各类社会资助、生源地助学贷款、临时困难补助及勤工助学等多项资助政策,激励学生努力学习,确保家庭经济困难学生顺利完成学业。具体的申请办法和要求详见学校学生工作处网站“学生资助”专栏。
9. 违规处理在报名、考试中违规的考生及有关工作人员,严格按照《国家教育考试违规处理办法》和教育部有关文件规定处理;涉嫌违法的,移送司法机关,依照《中华人民共和国刑法修正案(九)》等追究其法律责任。
10. 其他须知
10.1 考生本人应坚持诚信的原则,报名所填报材料必须真实。
10.2 我校普通专升本招生考试各项工作在学校普通专升本招生考试工作领导小组统一领导下进行,校纪检监察部门全程监督。
10.3 根据《安徽省教育厅关于严禁职业院校升学考试改革试点高校举办升学考试考前辅导的通知》(皖教秘高〔2014〕6 号)要求,我校及其教职工(含与学校有劳动关系的临时工作人员)严禁举办或与社会机构联合举办任何形式的升学考试考前辅导。严禁参加专升本本科高校为社会中介或培训等机构进行教学、宣讲、讲座等任何形式的辅导活动提供学校教室、宿舍、图书馆等校内场所。严禁高校人员参与升学考试考前辅导的教学等任何形式的活动。
10.4 合肥师范学院本科招生网(
http://zsb.hfnu.edu.cn/index.htm)是我校相关招生考试、录取信息发布的唯一渠道,请广大考生主动及时关注,学校不再具体通知考生本人,考生因个人原因造成后果的由考生本人承担。本校承诺严格执行国家招生政策,坚决杜绝任何形式的有偿招生,学校及工作人员不参与任何中介机构或辅导机构教学、讲座等活动。以学校名义进行非法招生宣传等活动的中介机构或个人,本校将依法追究其责任。学校举报电话:0551-63828647;安徽省教育招生考试院举报电话:0551-63609561,举报信箱:jiancha@ahedu.gov.cn。
11. 联系方式:
咨询电话:0551-63674808;
网址:http://zsb.hfnu.edu.cn/
本章程由合肥师范学院负责解释。
